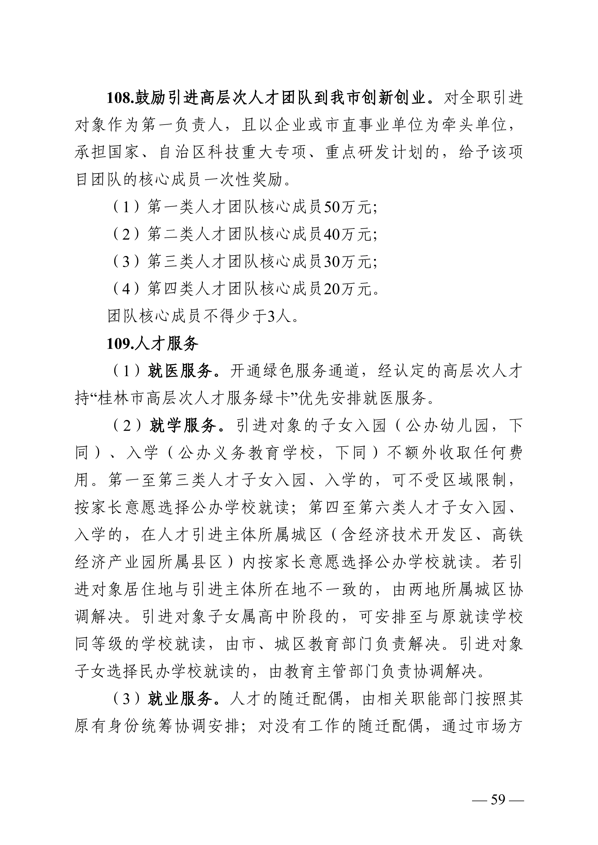
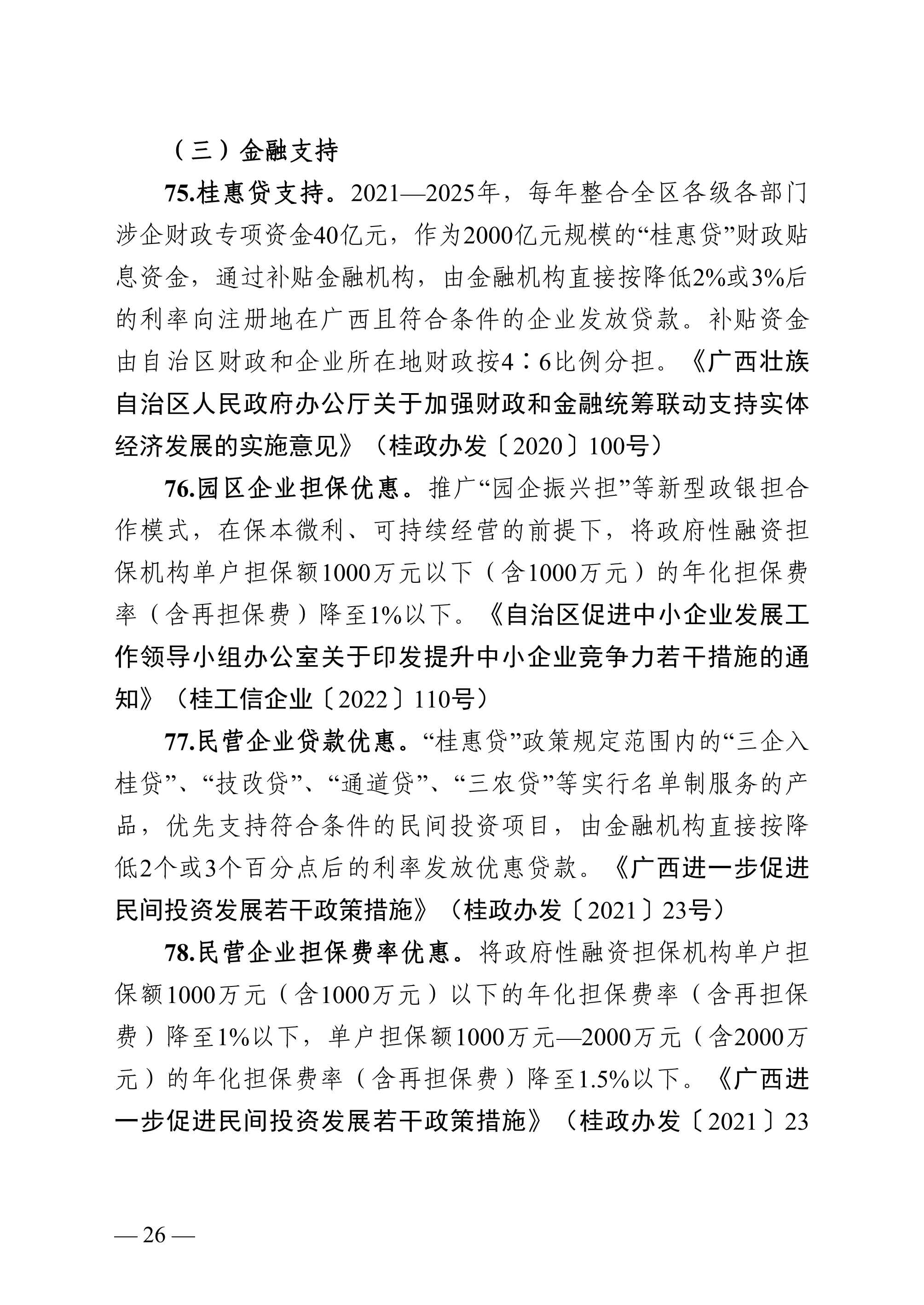
简体版
|
繁体版
支持IPv6
集
网站首页
本局概况
政务公开
工作动态
投资指南
26783416
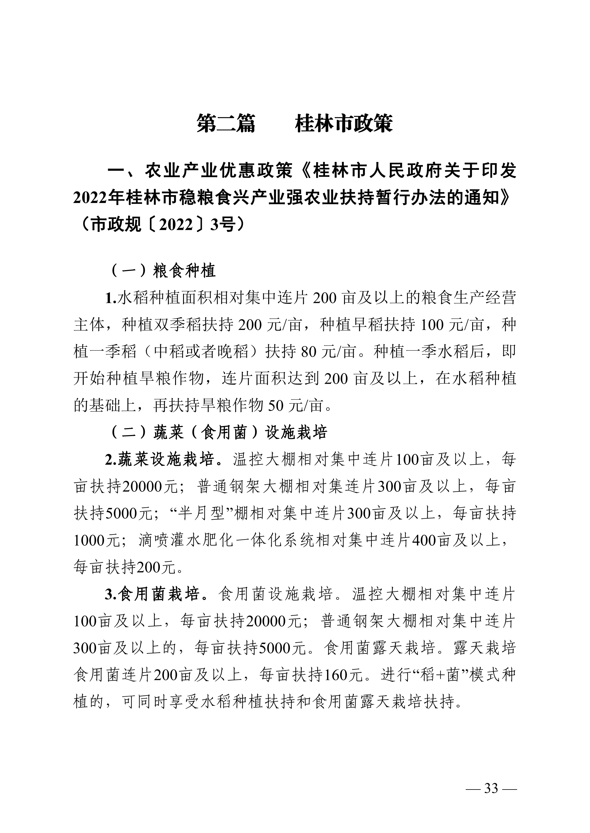
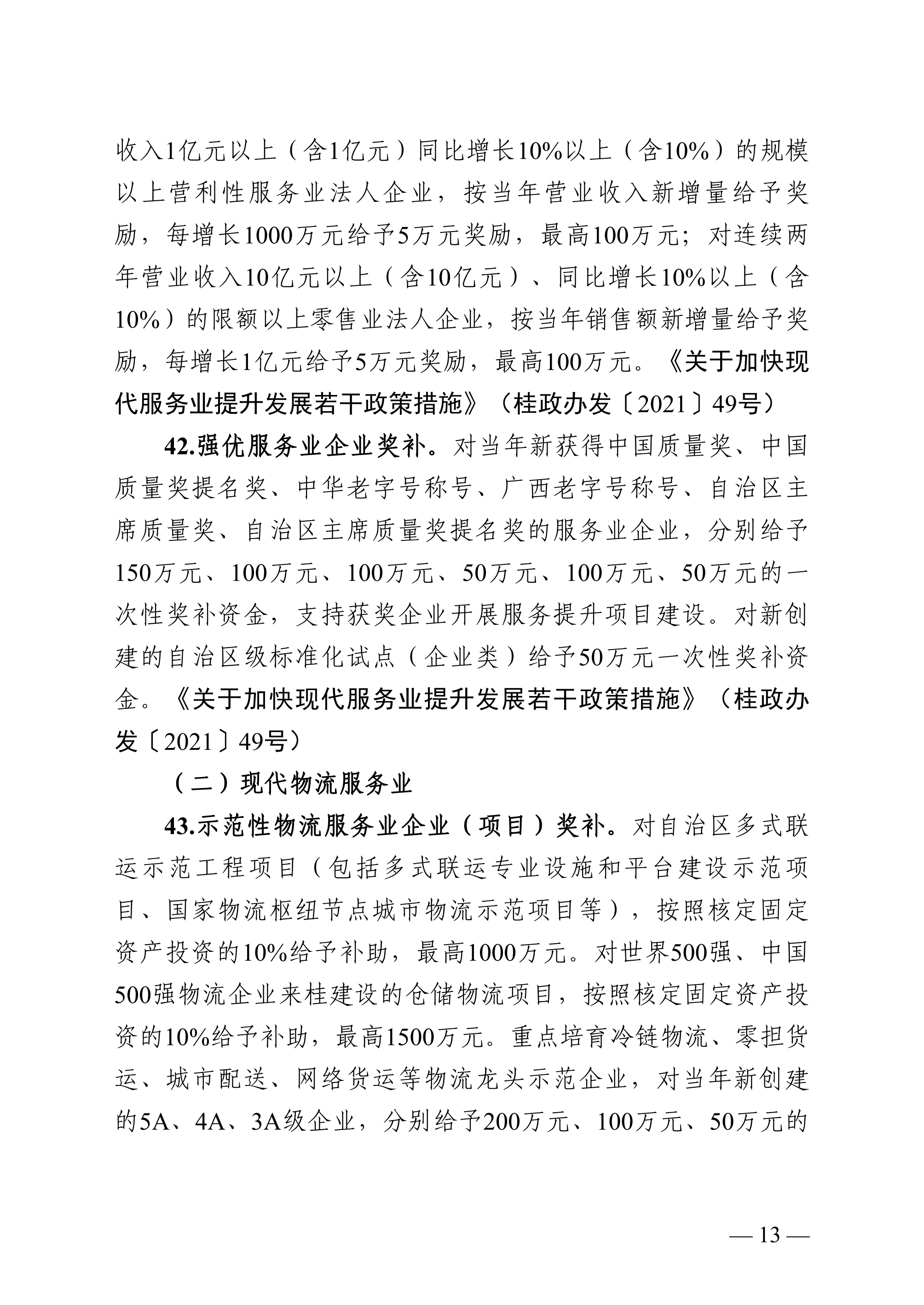
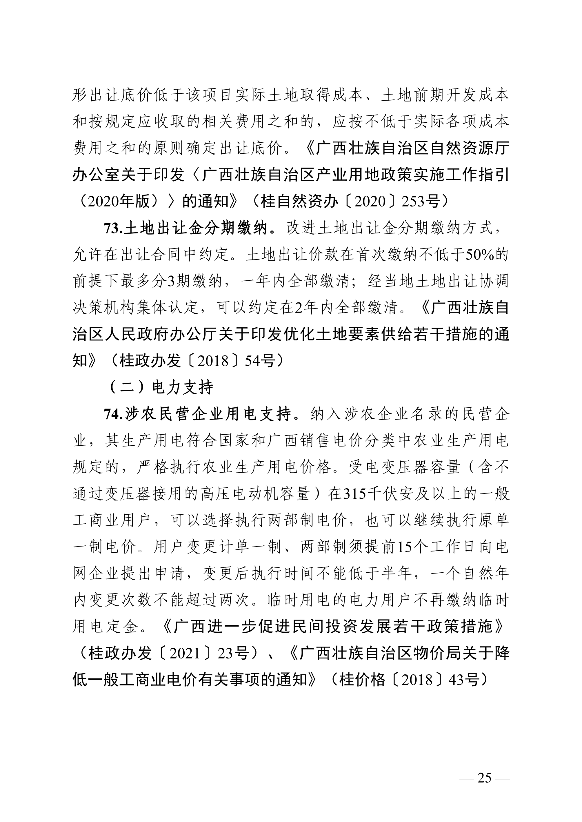
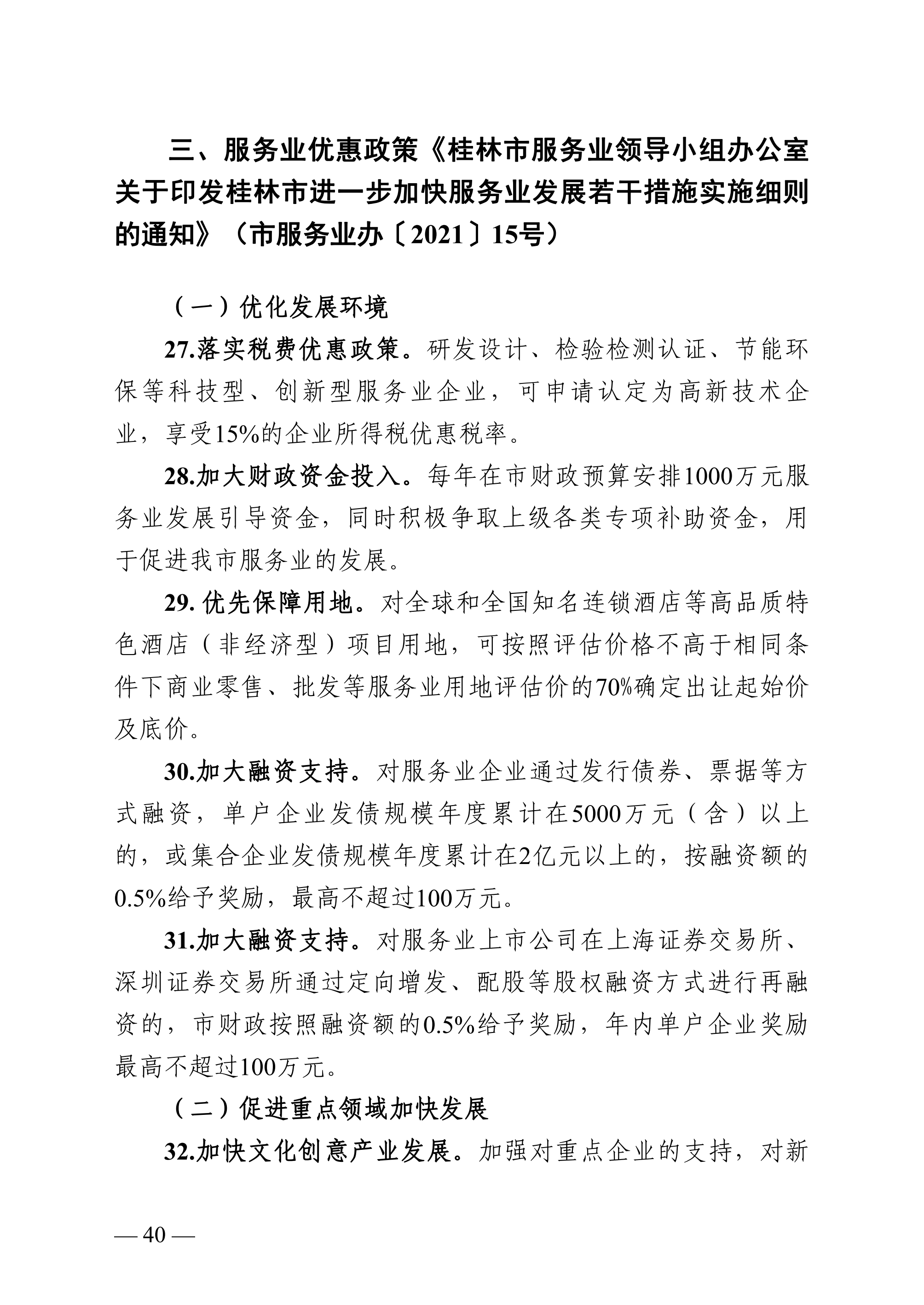
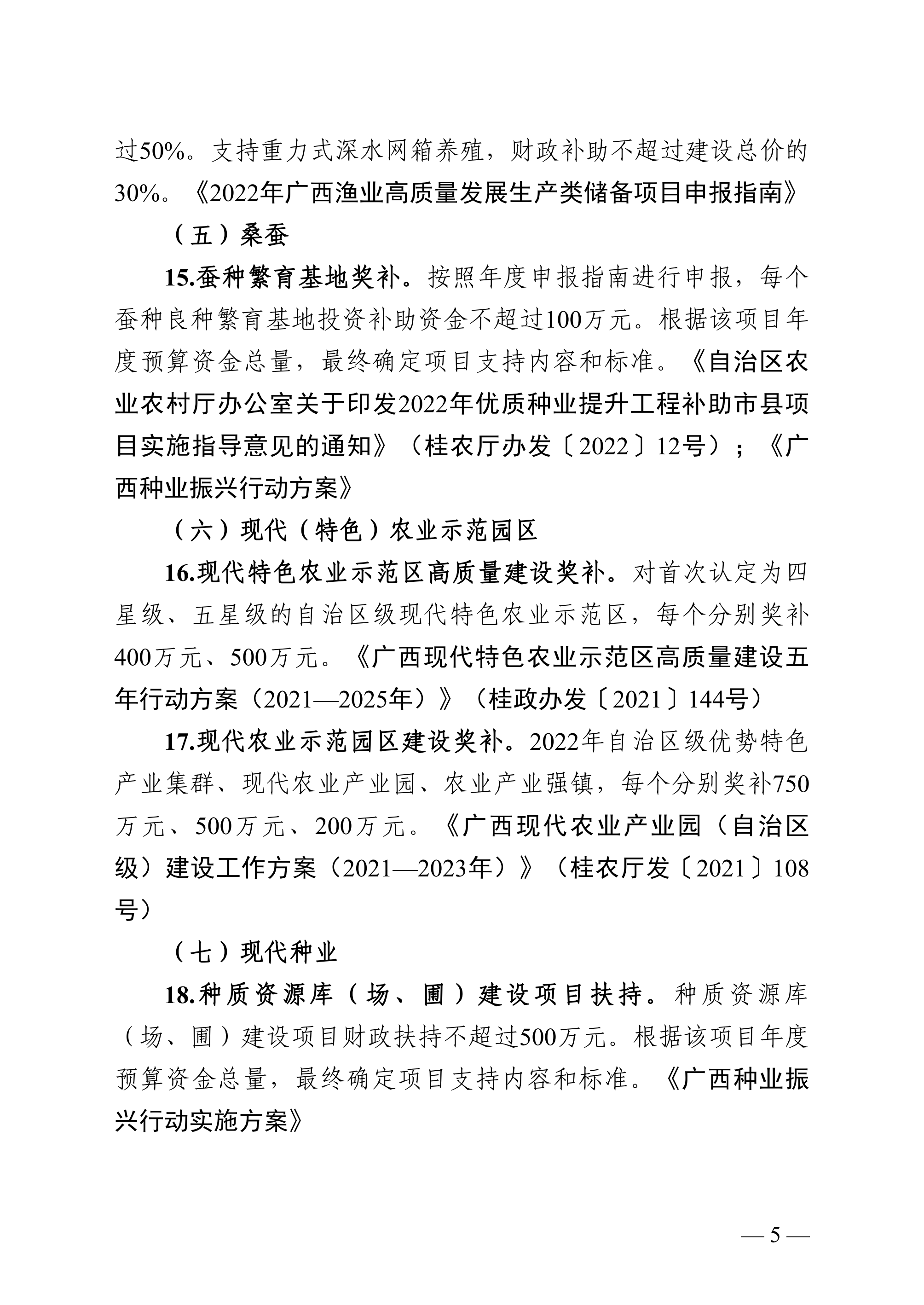
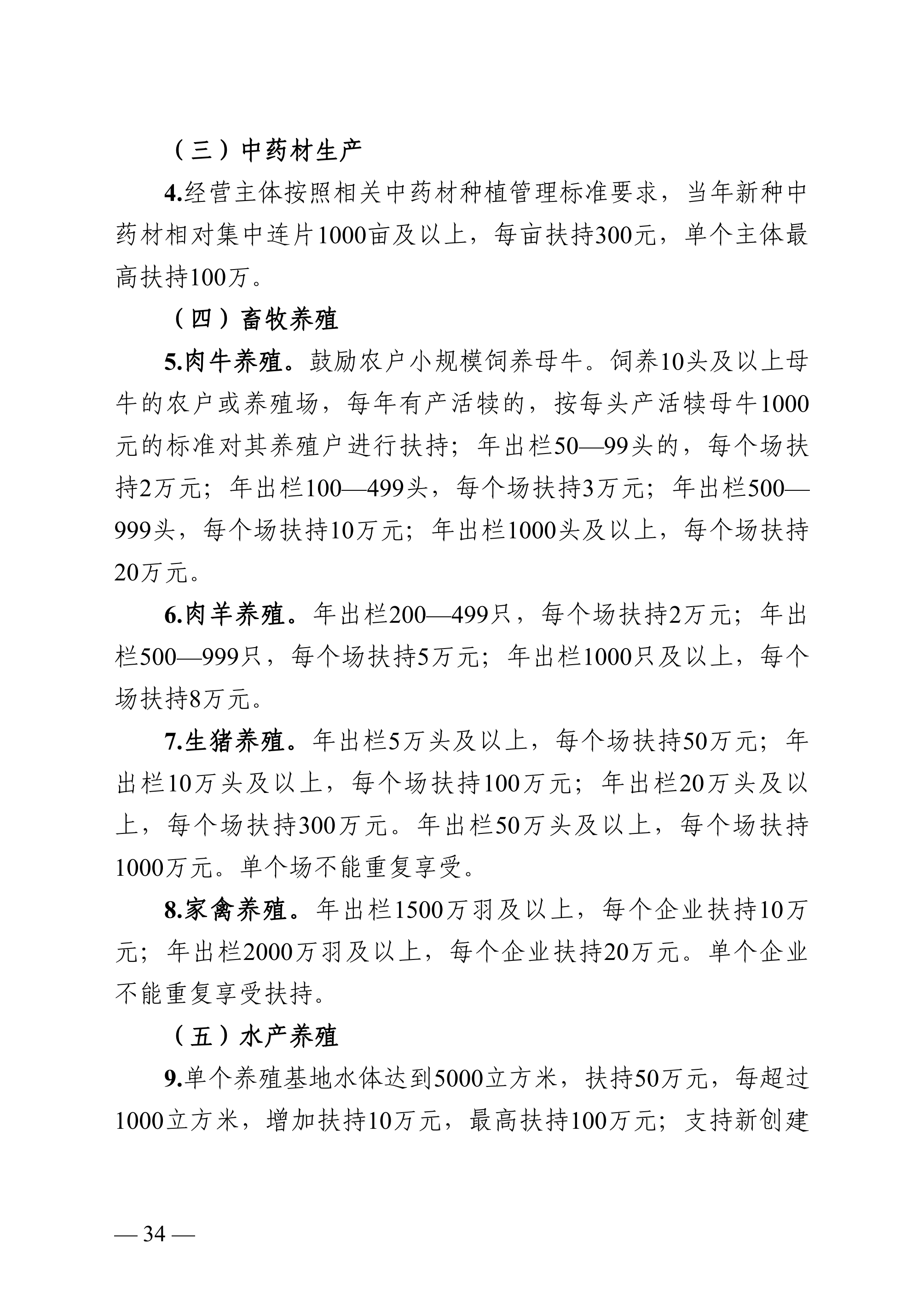
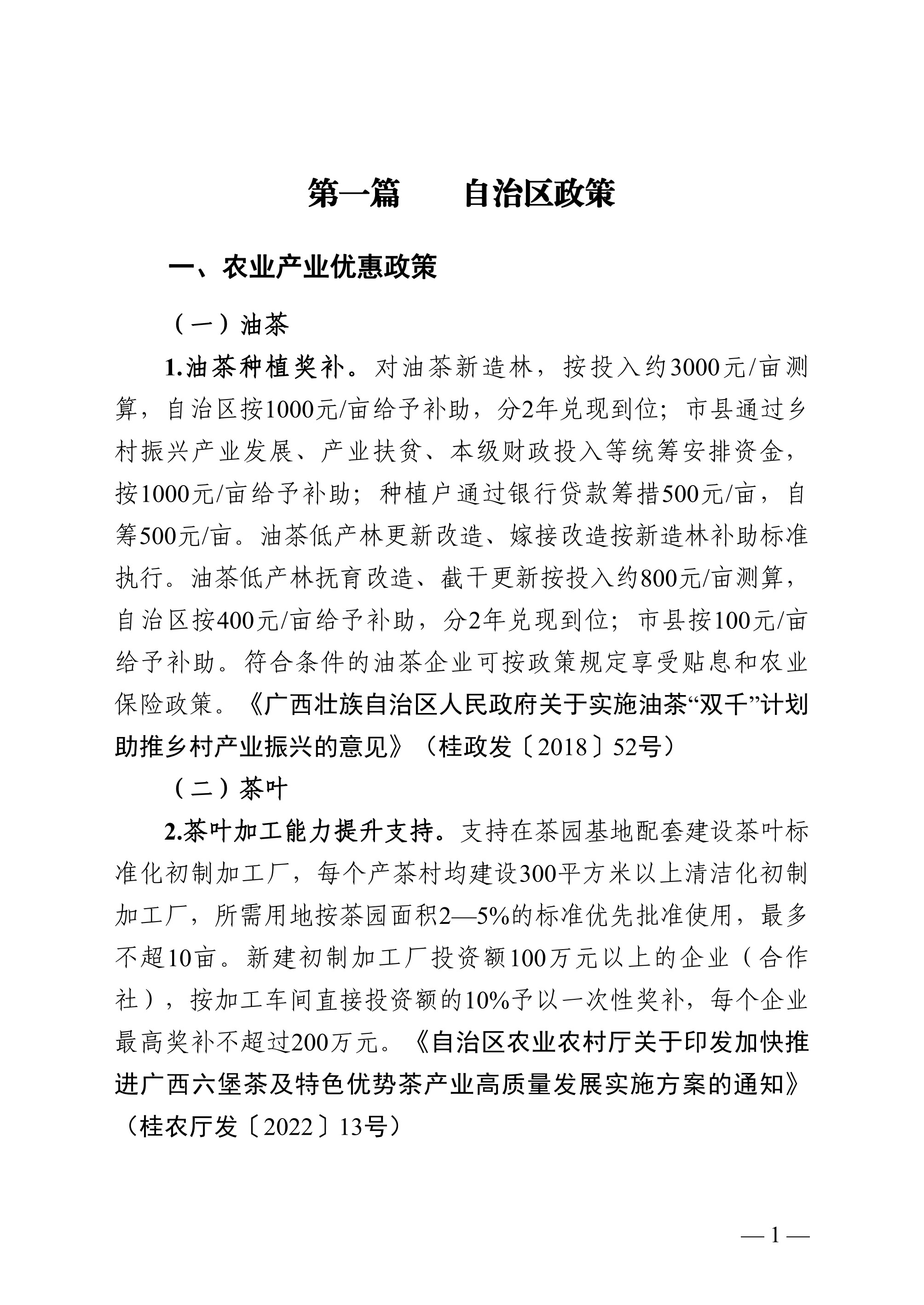
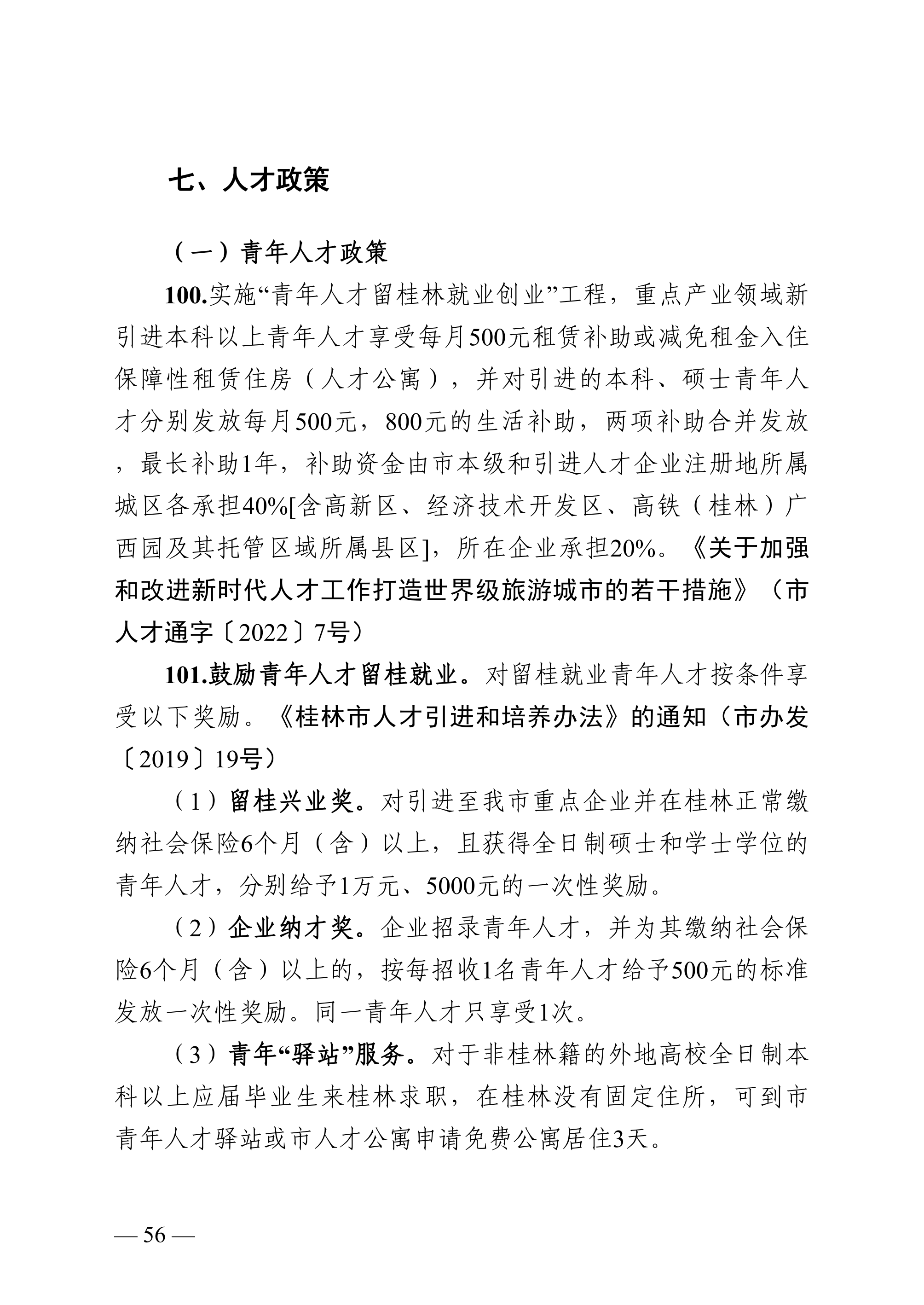
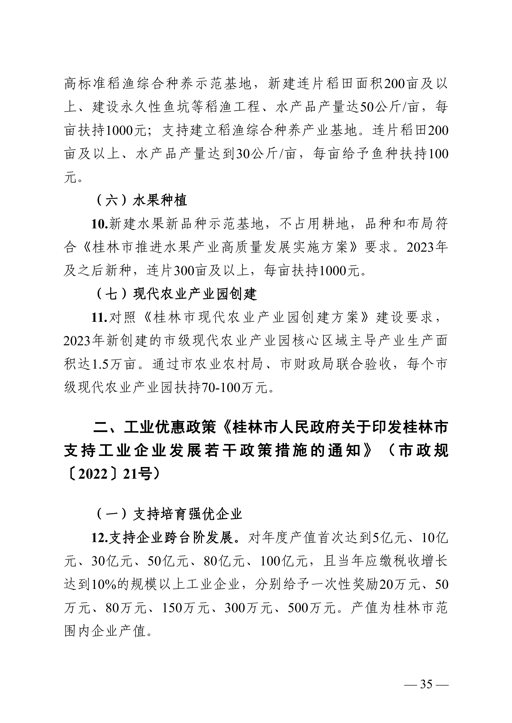
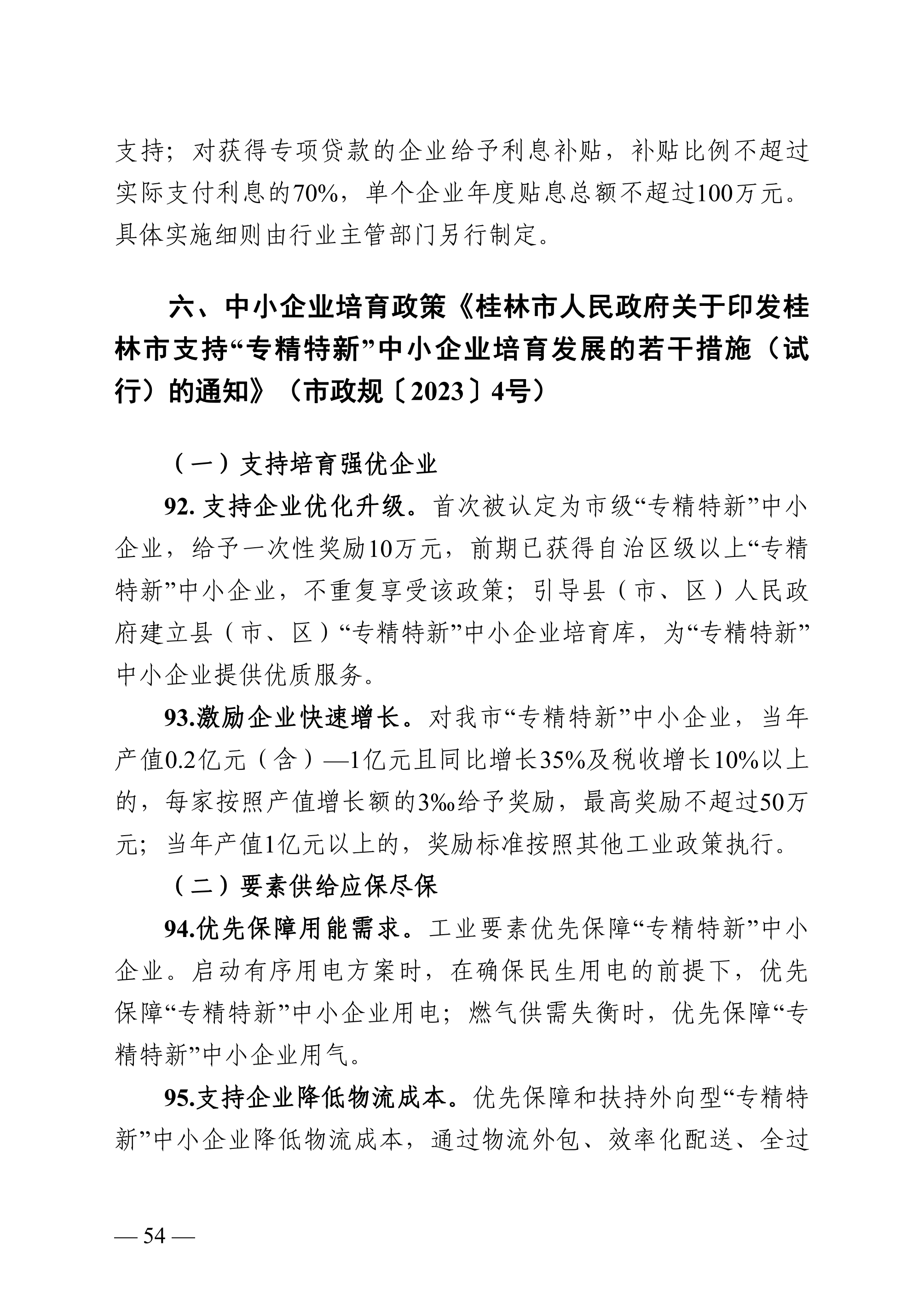
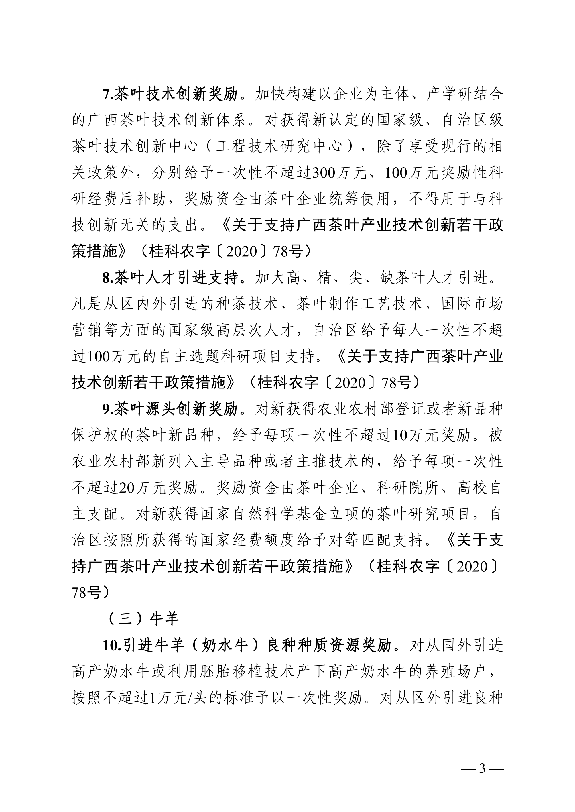
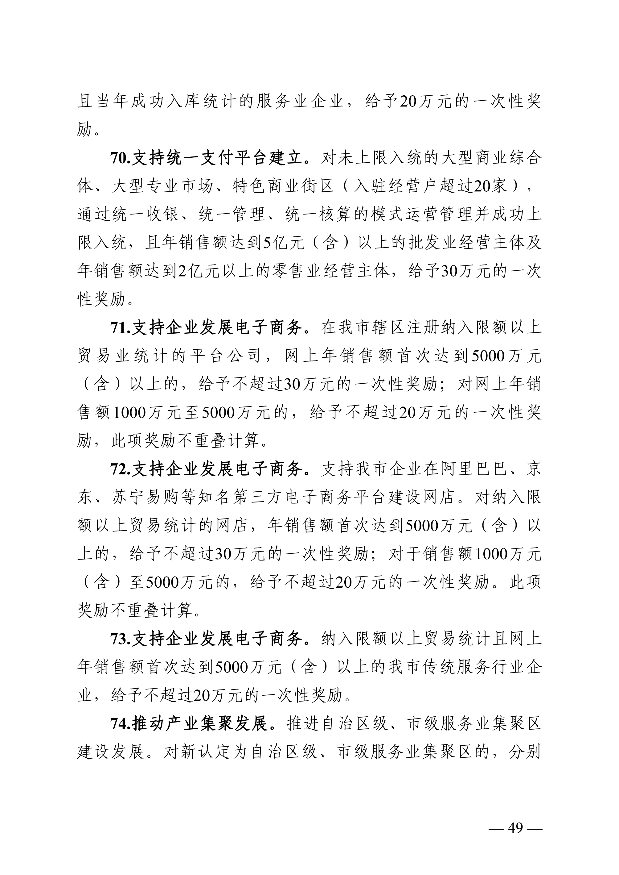
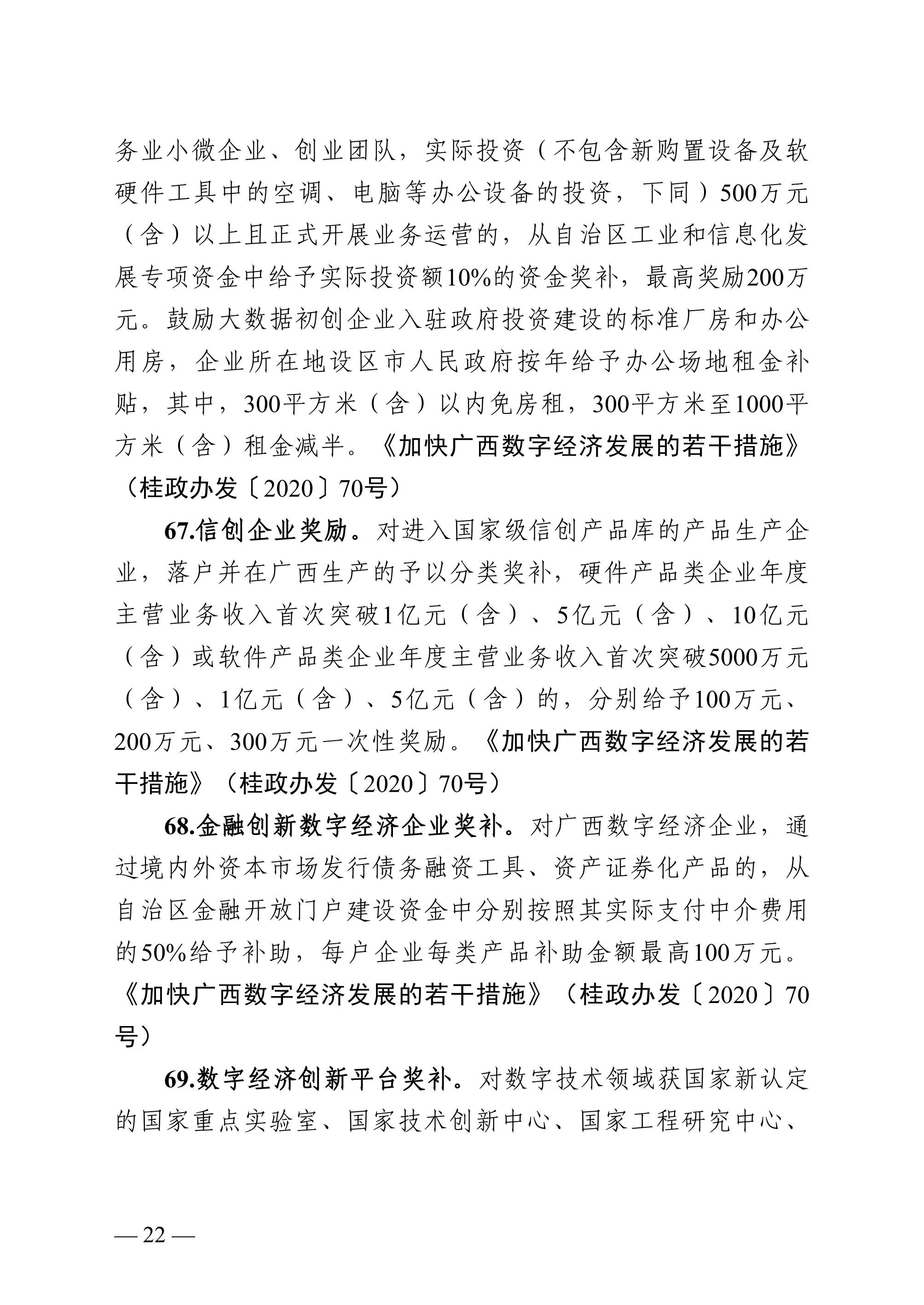
七、桂林市招商引资优惠政策汇编
20
市投资促进局
政策研究和信息科
2024-11-01
245689
相关政策
当前位置:
首页
>
项目政策
>
相关政策
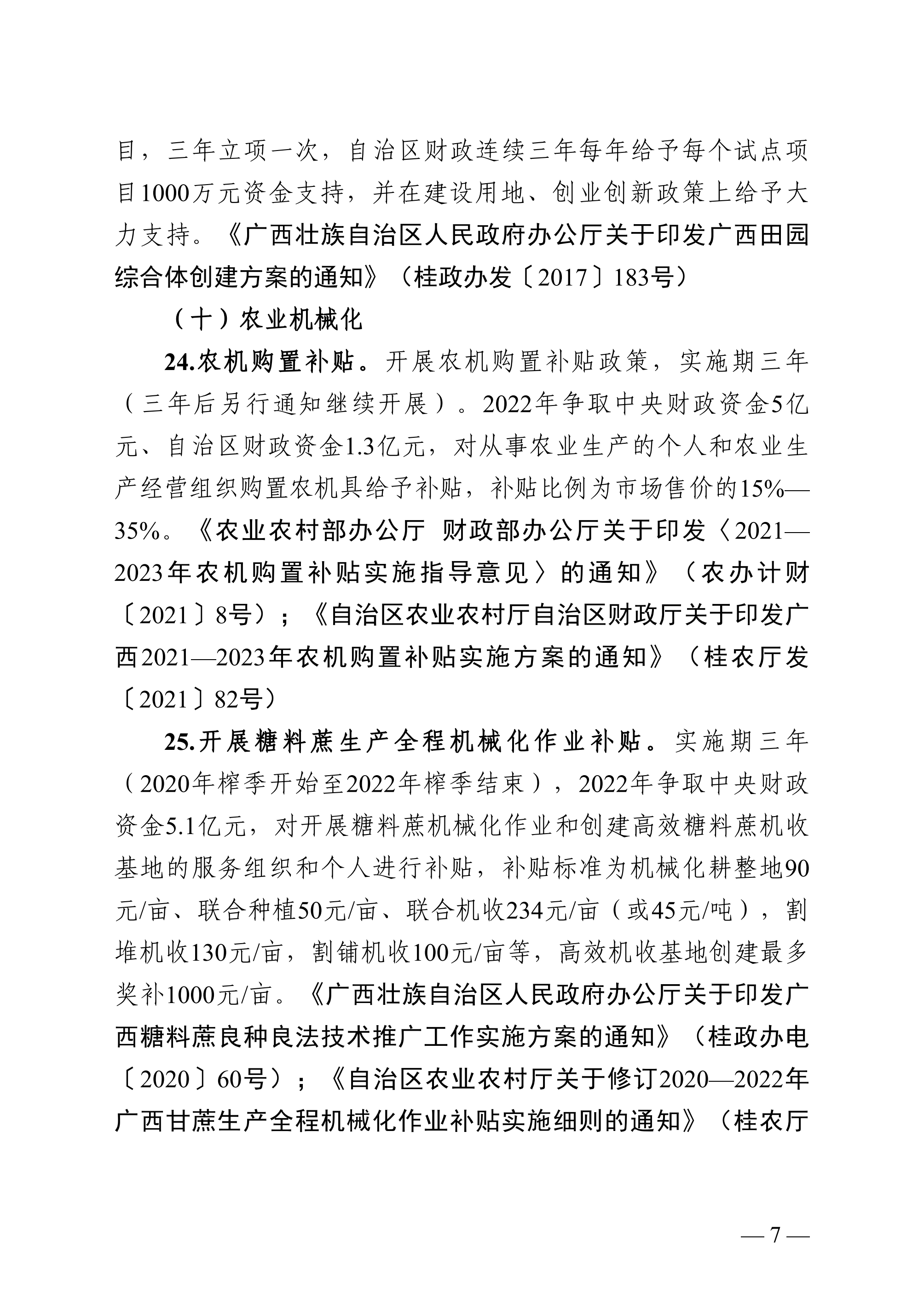
七、桂林市招商引资优惠政策汇编
2024-11-01 10:25 来源:市投资促进局 作者:政策研究和信息科
我要收藏
公共资源调用站点
文章分享
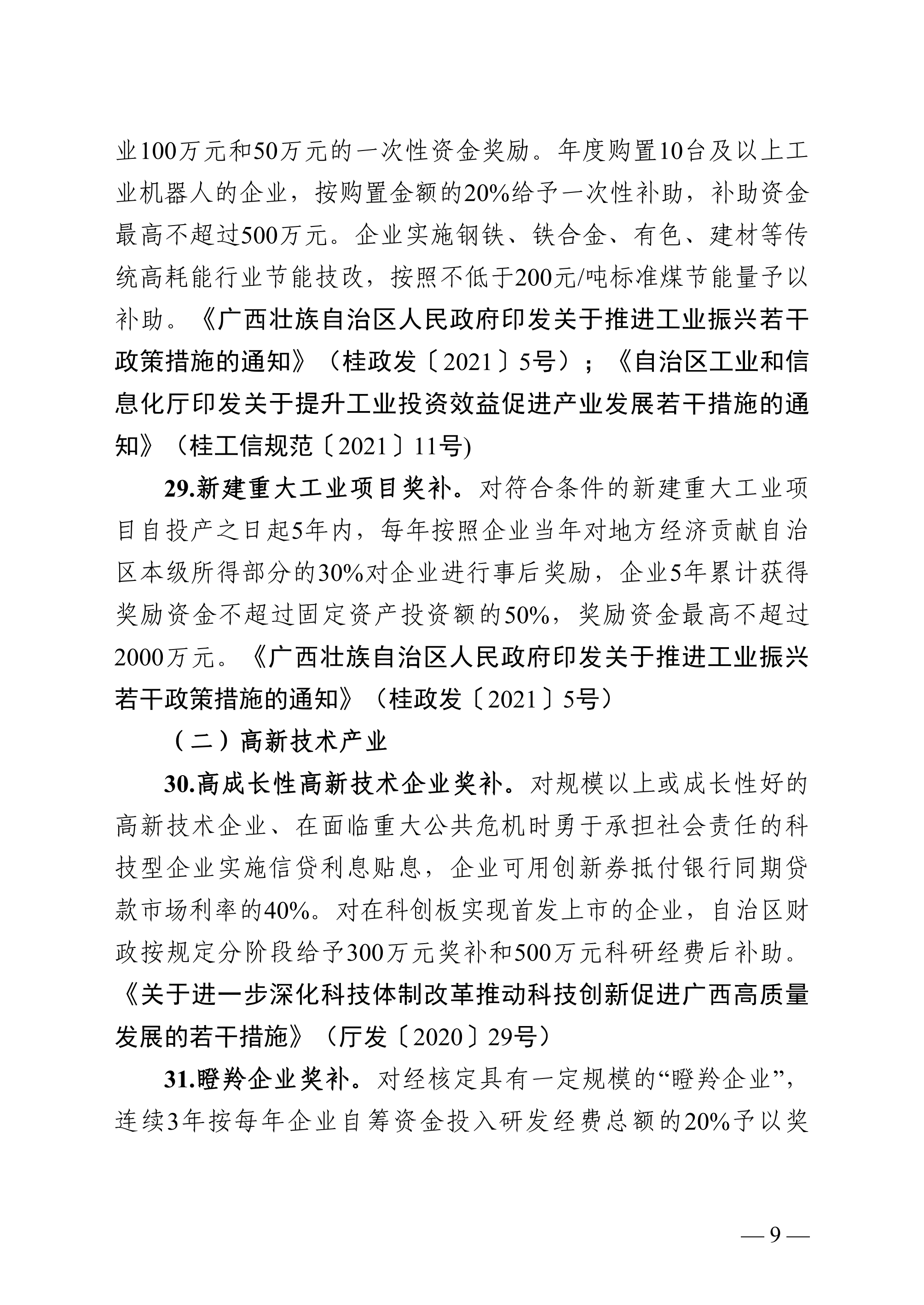
分享
微信
头条
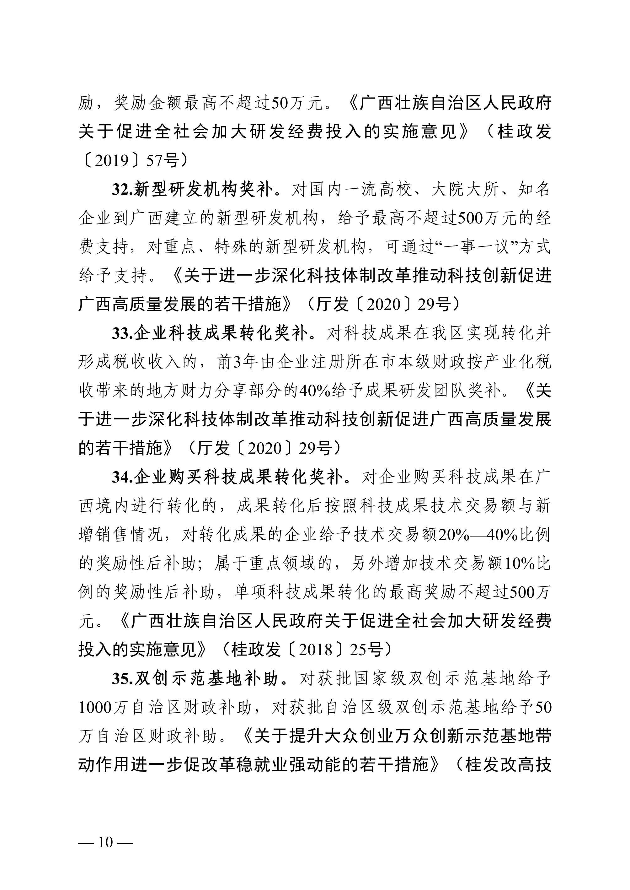
微博
空间
qq
【字体:
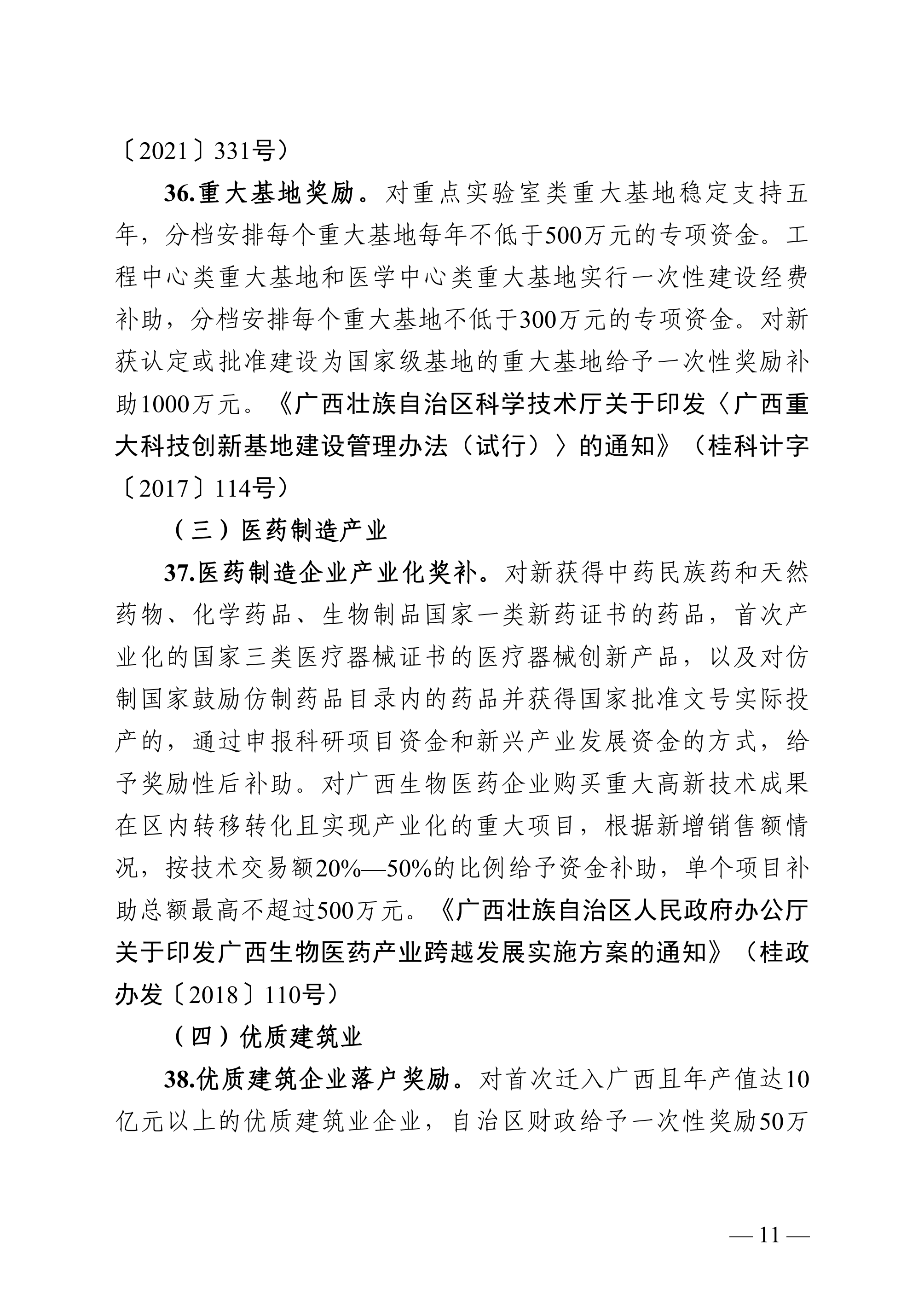
大
中
小
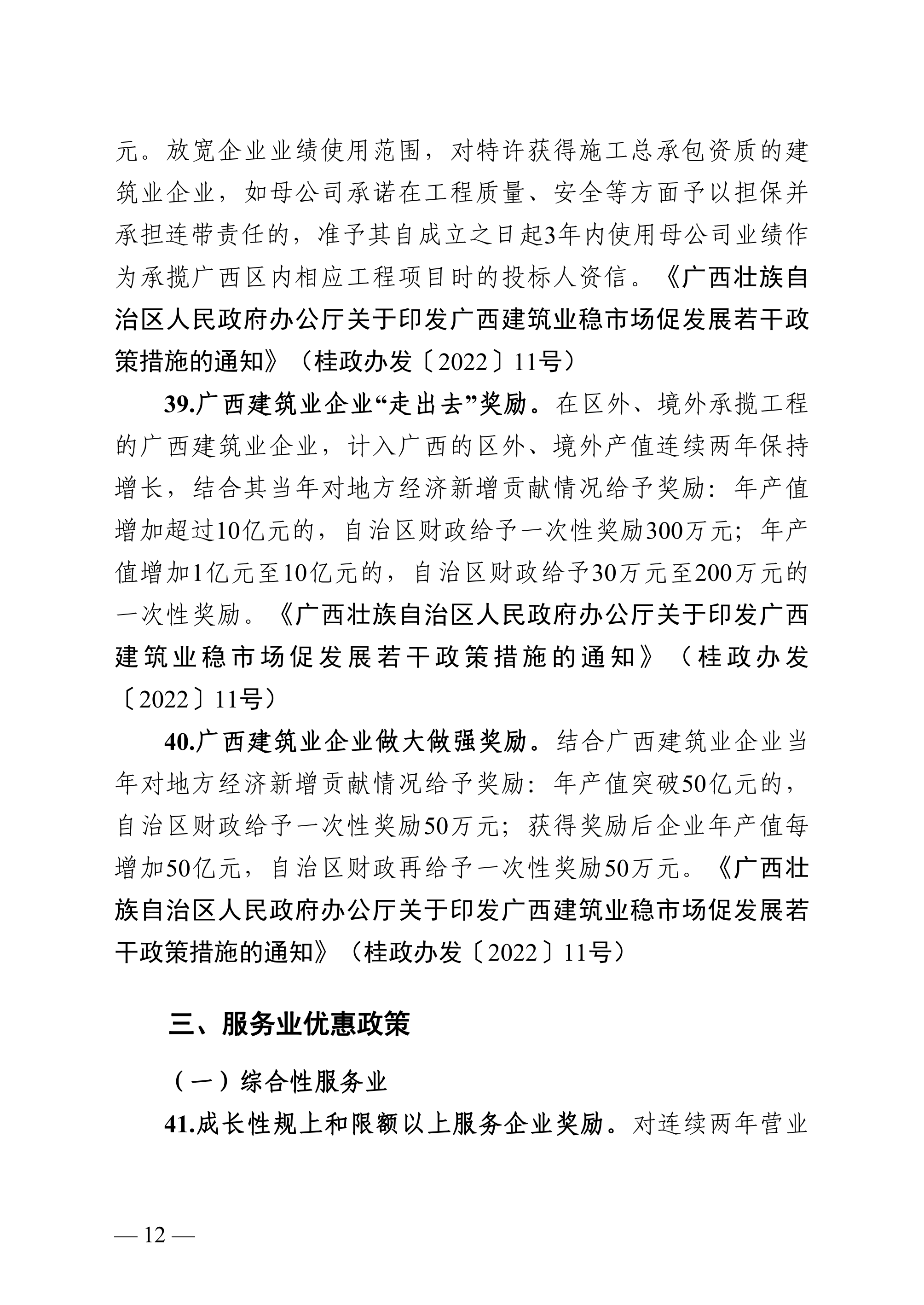
】
打印
文件下载:
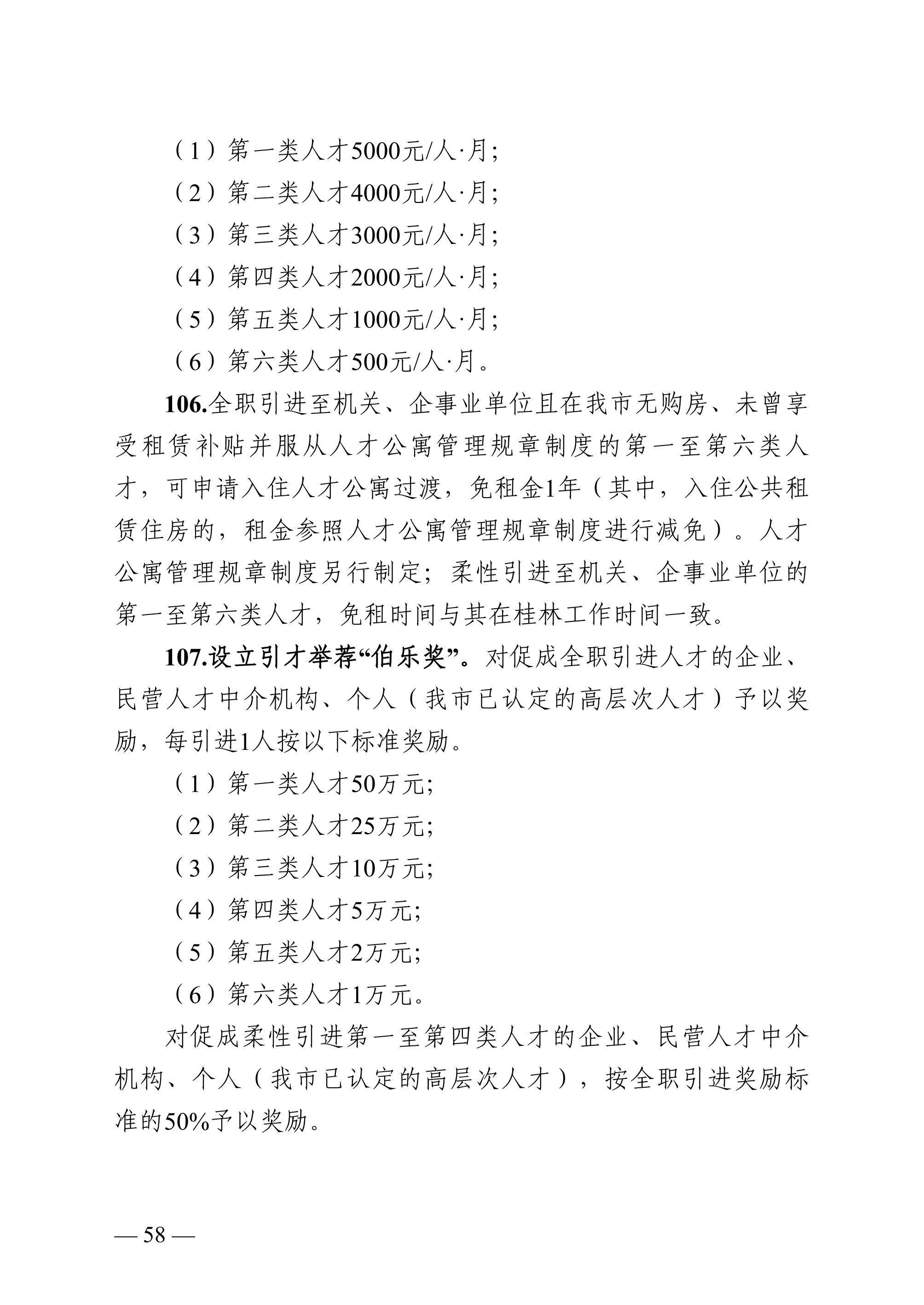
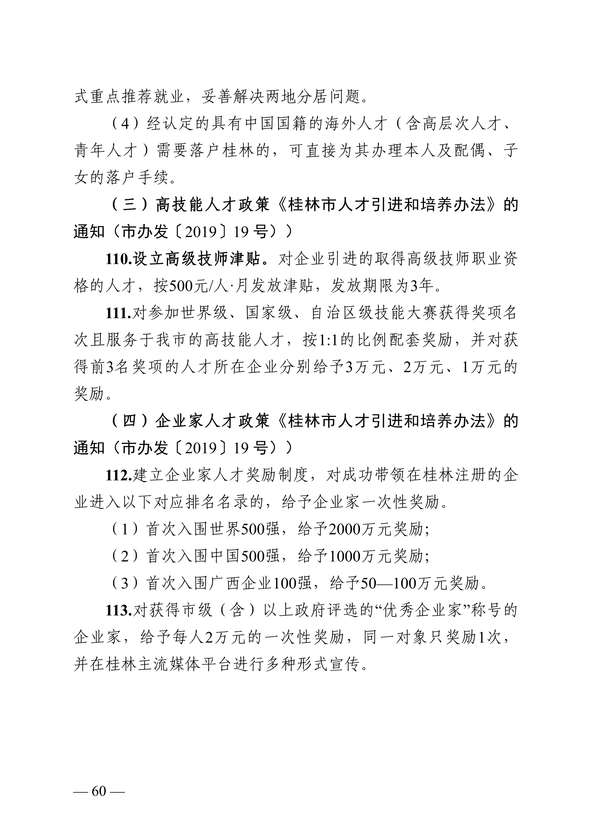
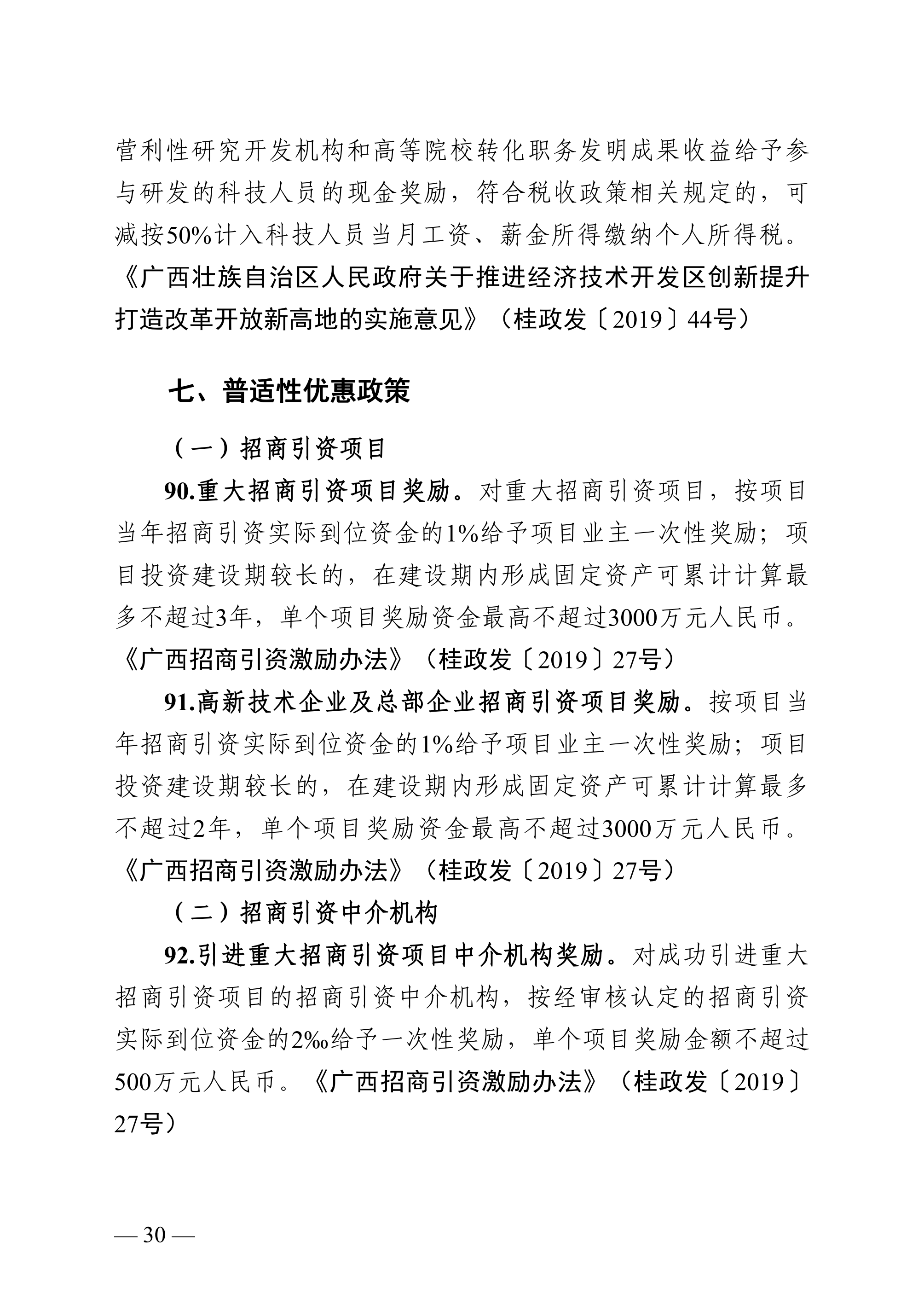
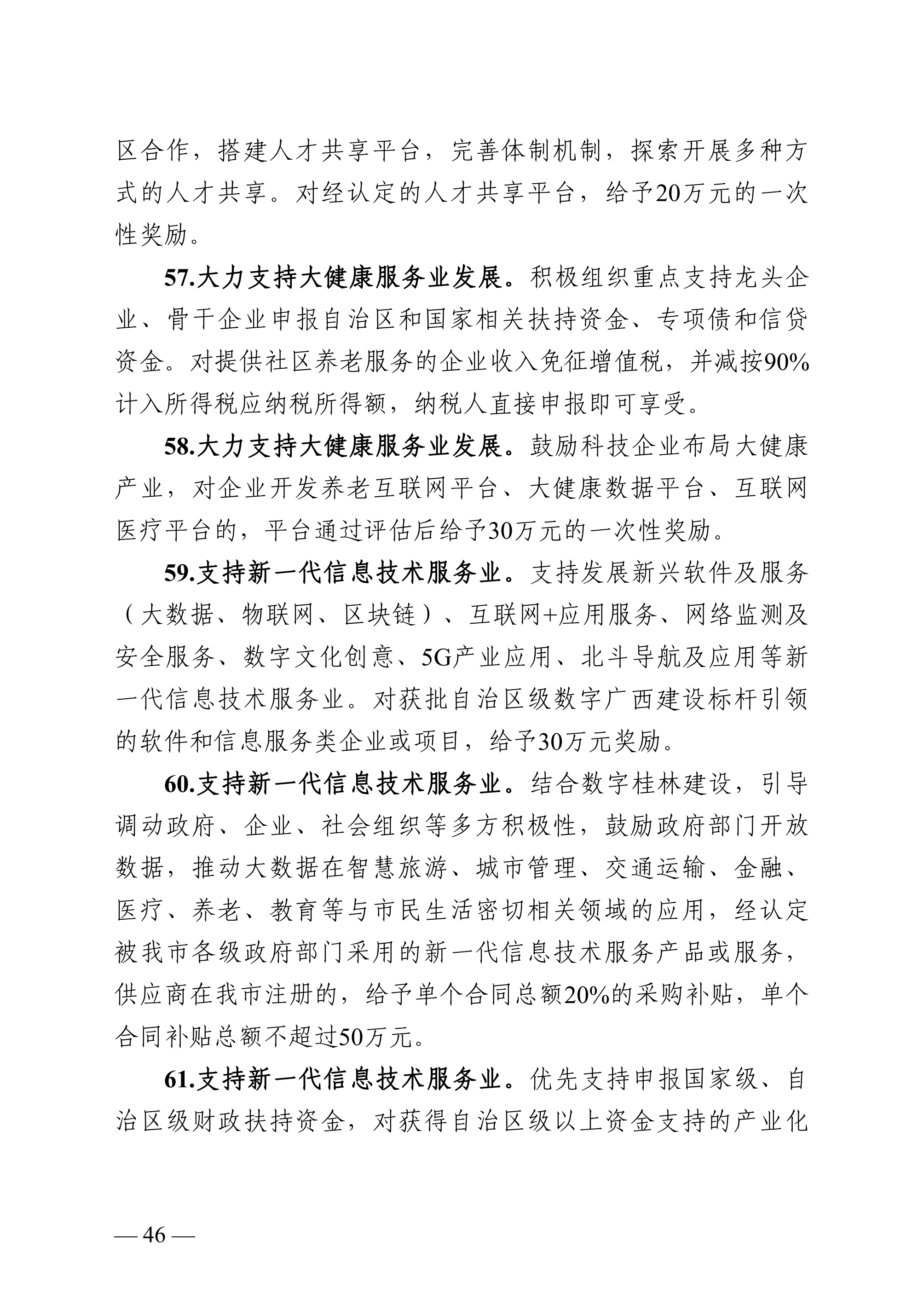
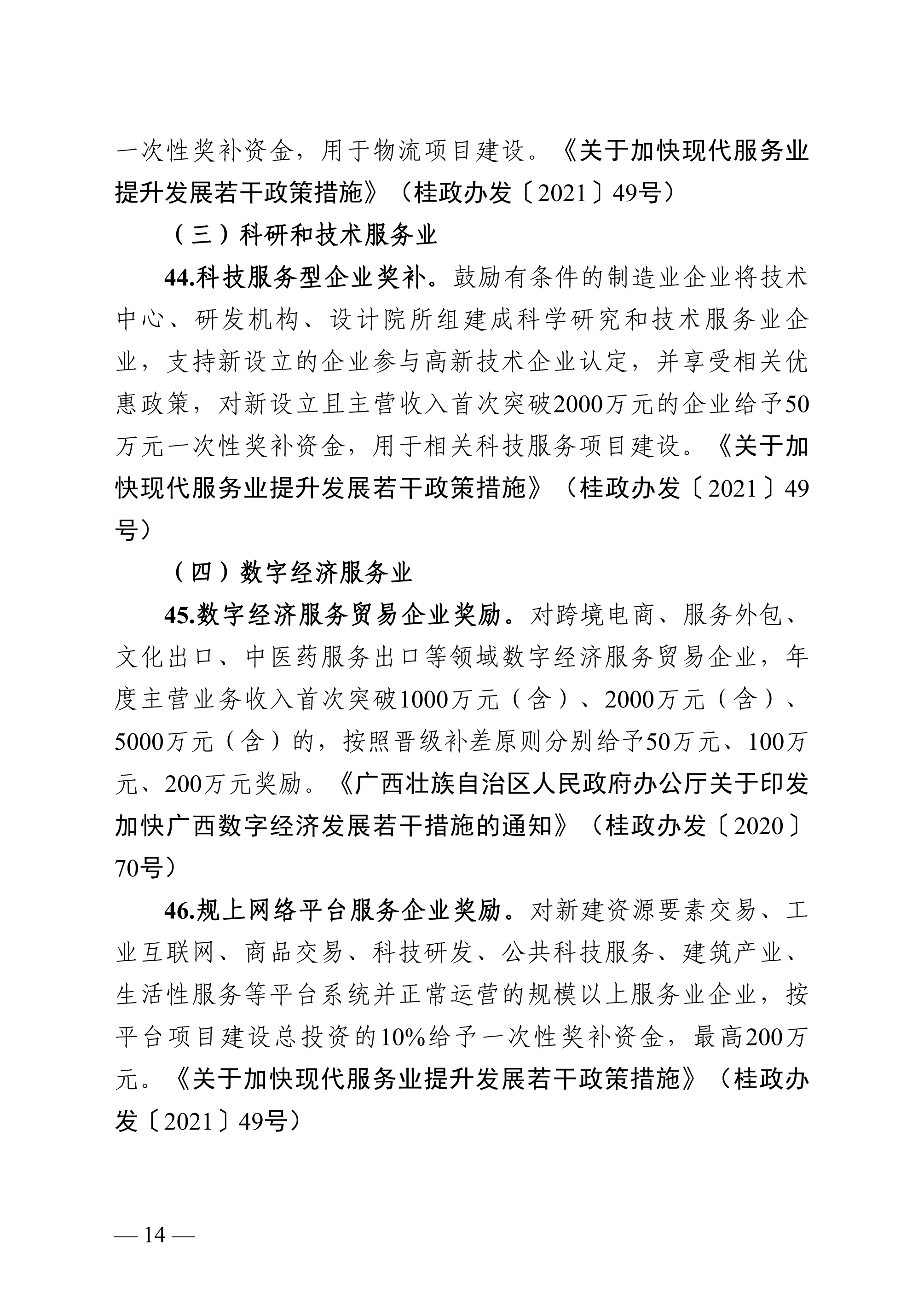
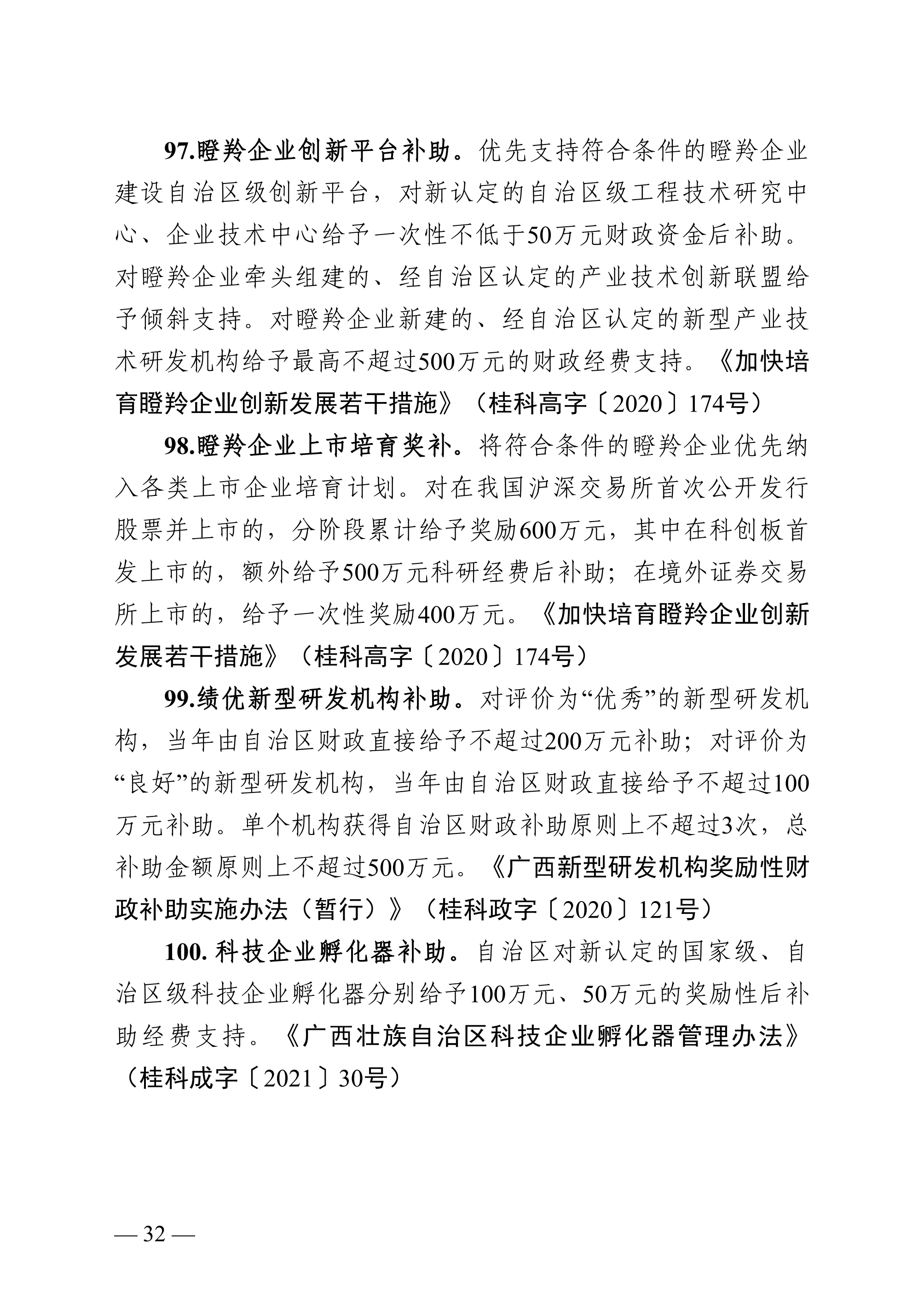
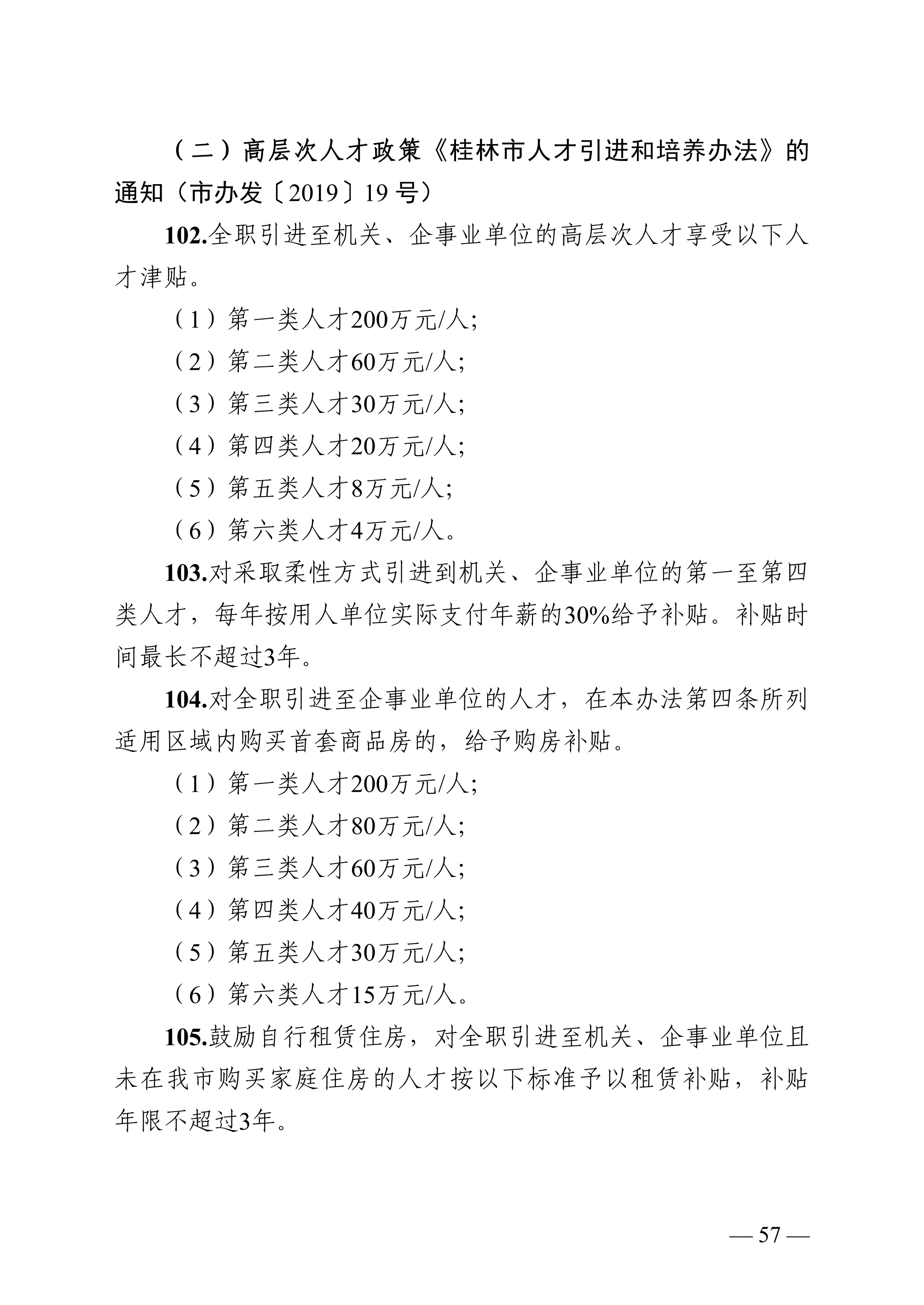
关联文件: