简体版
|
繁体版
支持IPv6
集
网站首页
本局概况
政务公开
工作动态
投资指南
26783434
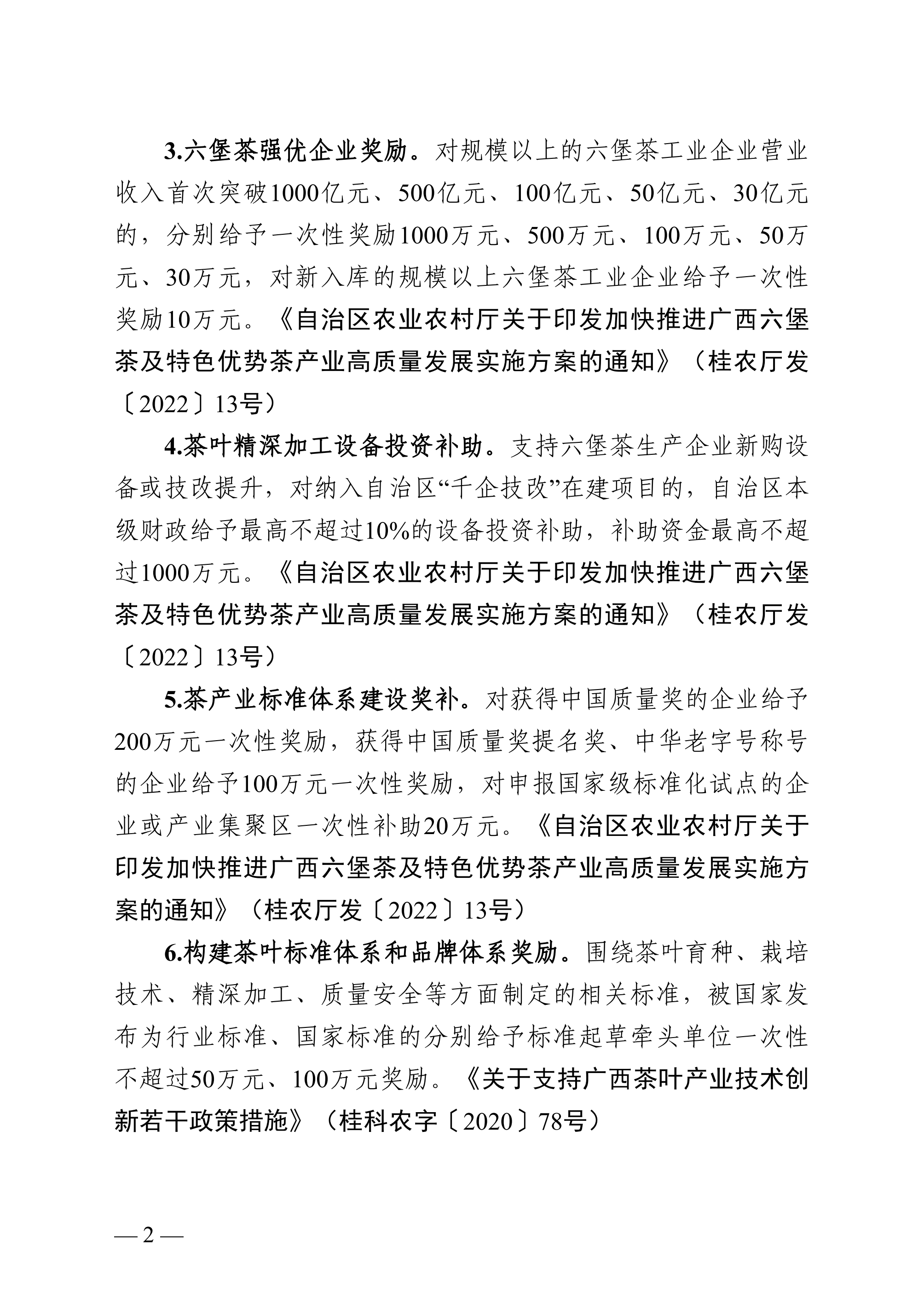
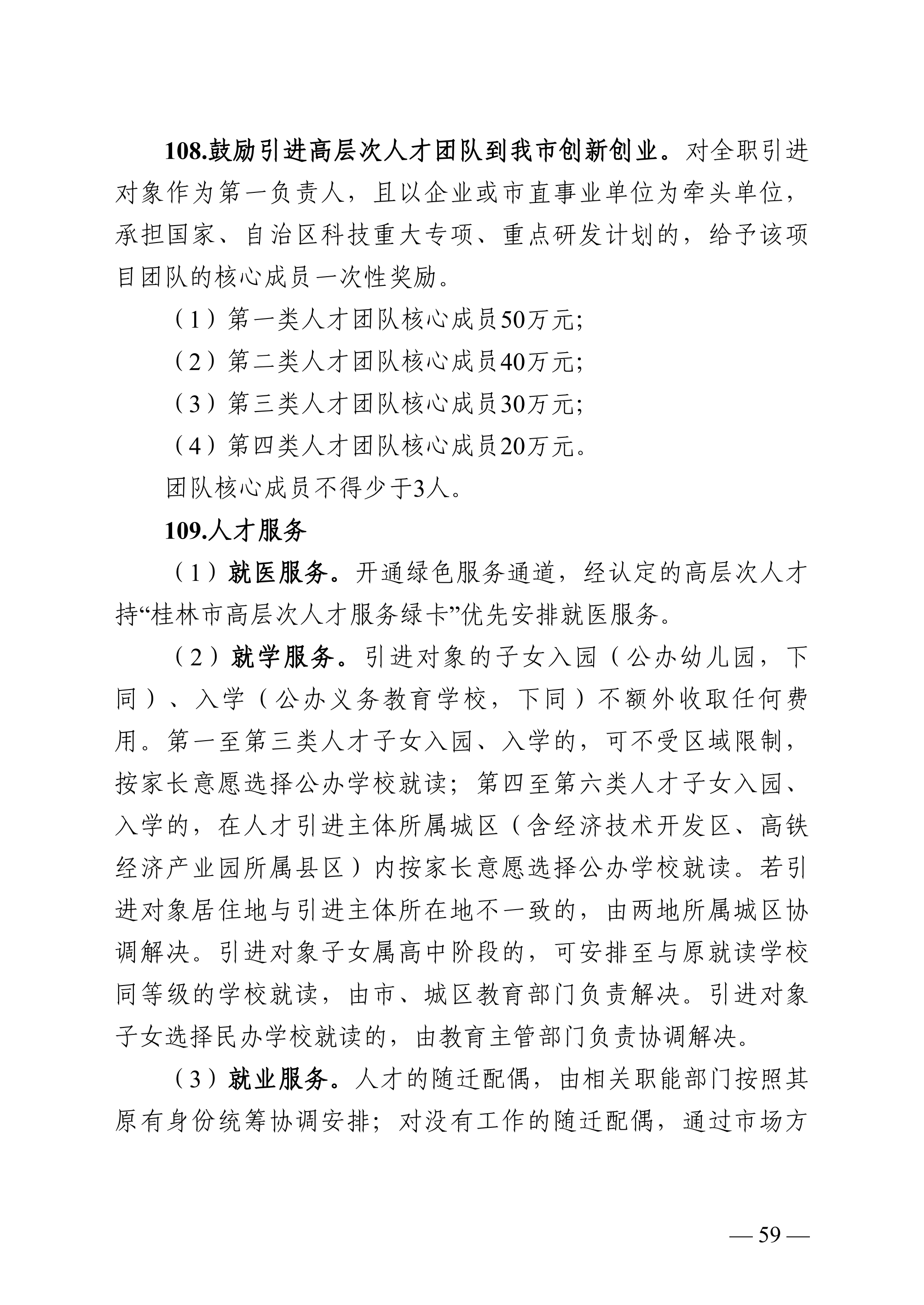
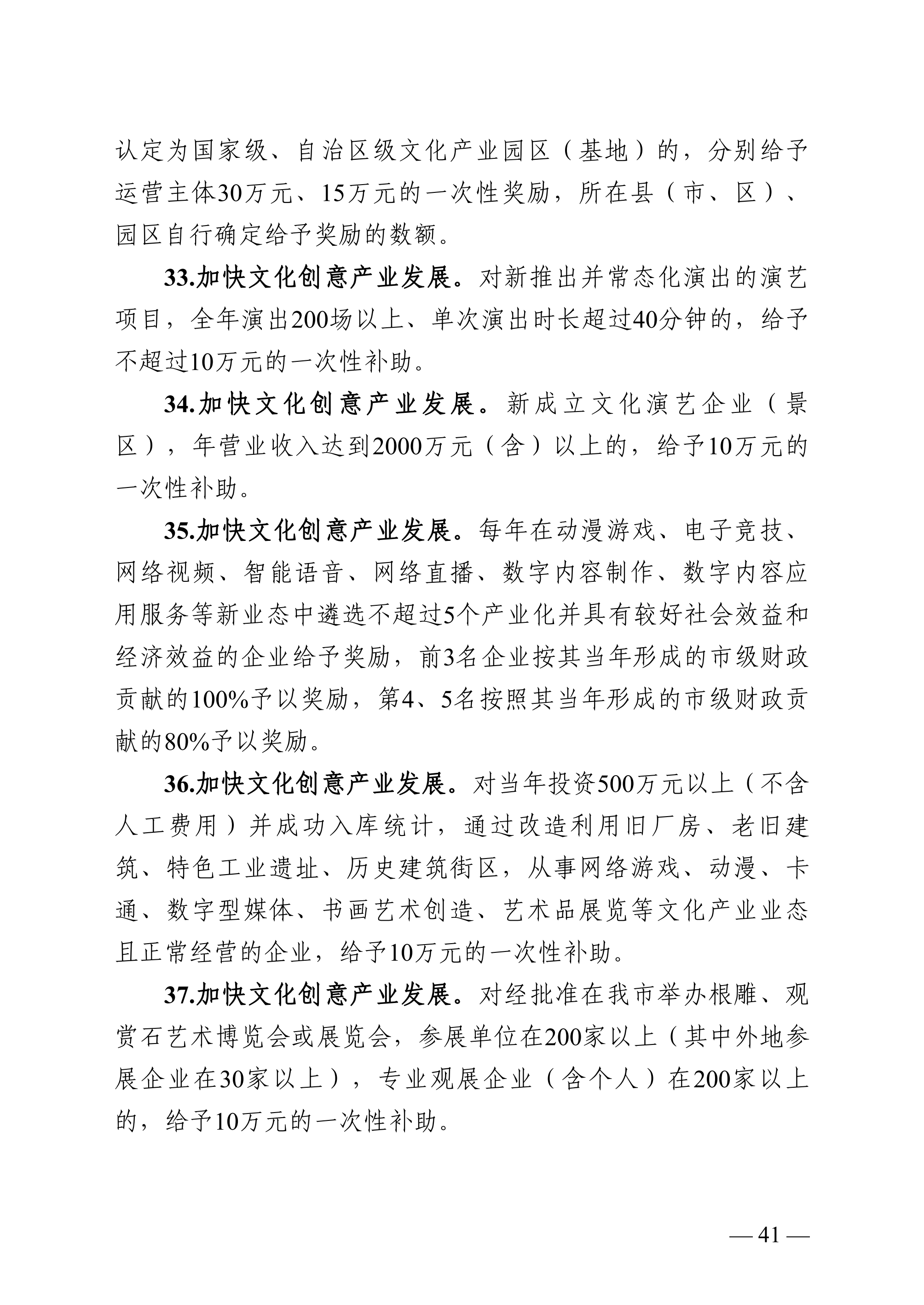
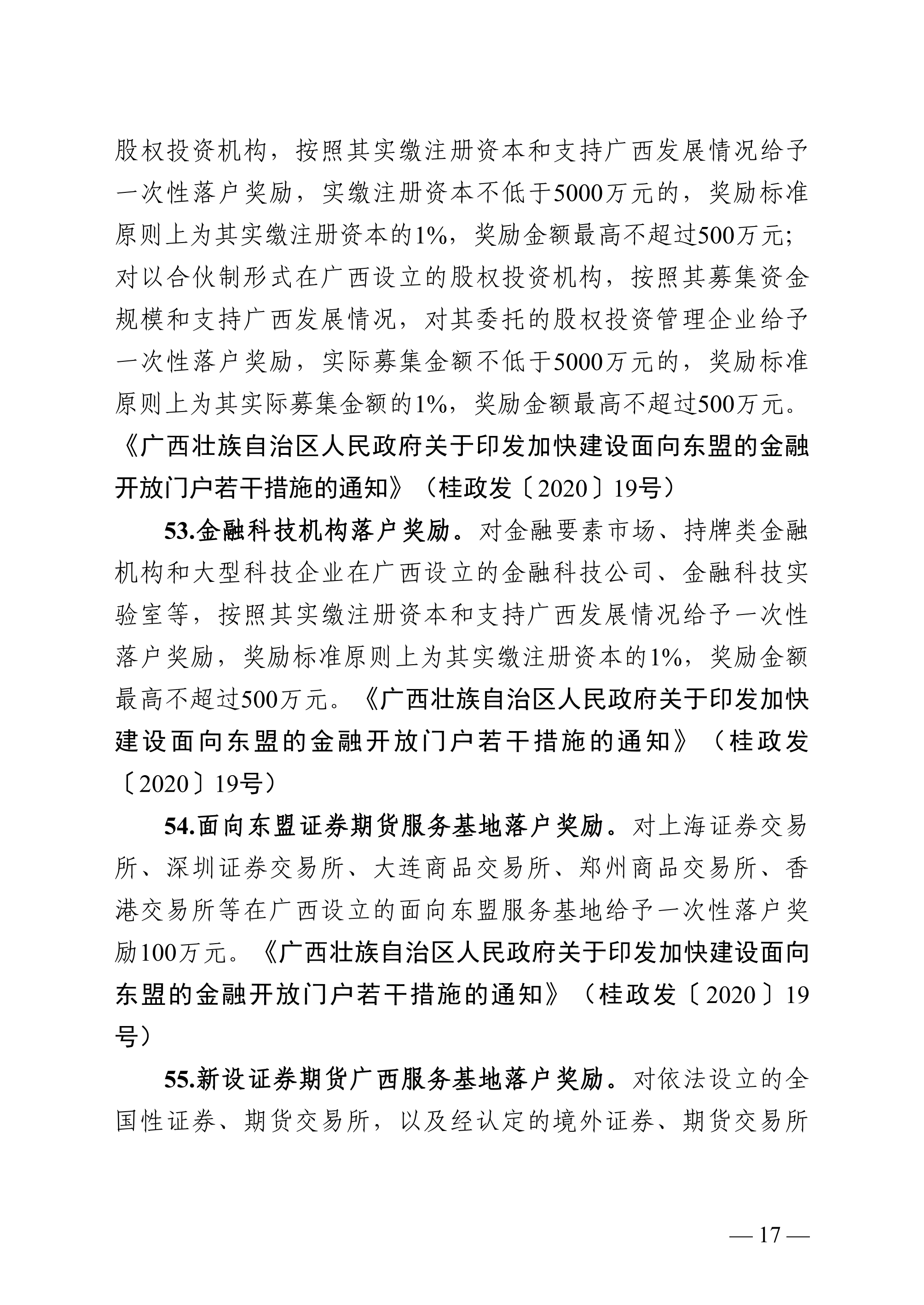
七、桂林市招商引资优惠政策汇编
20
市投资促进局
政策研究和信息科
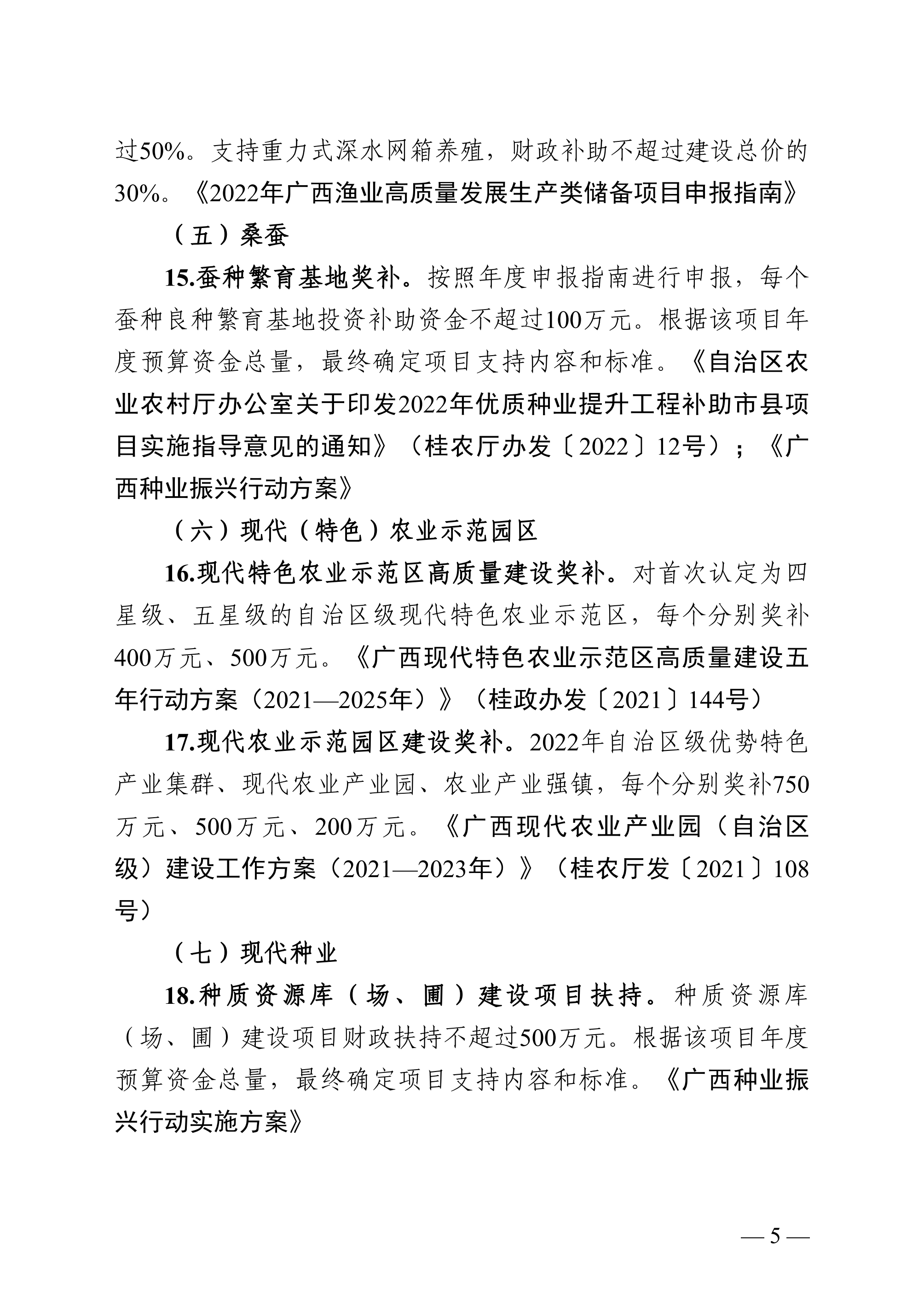
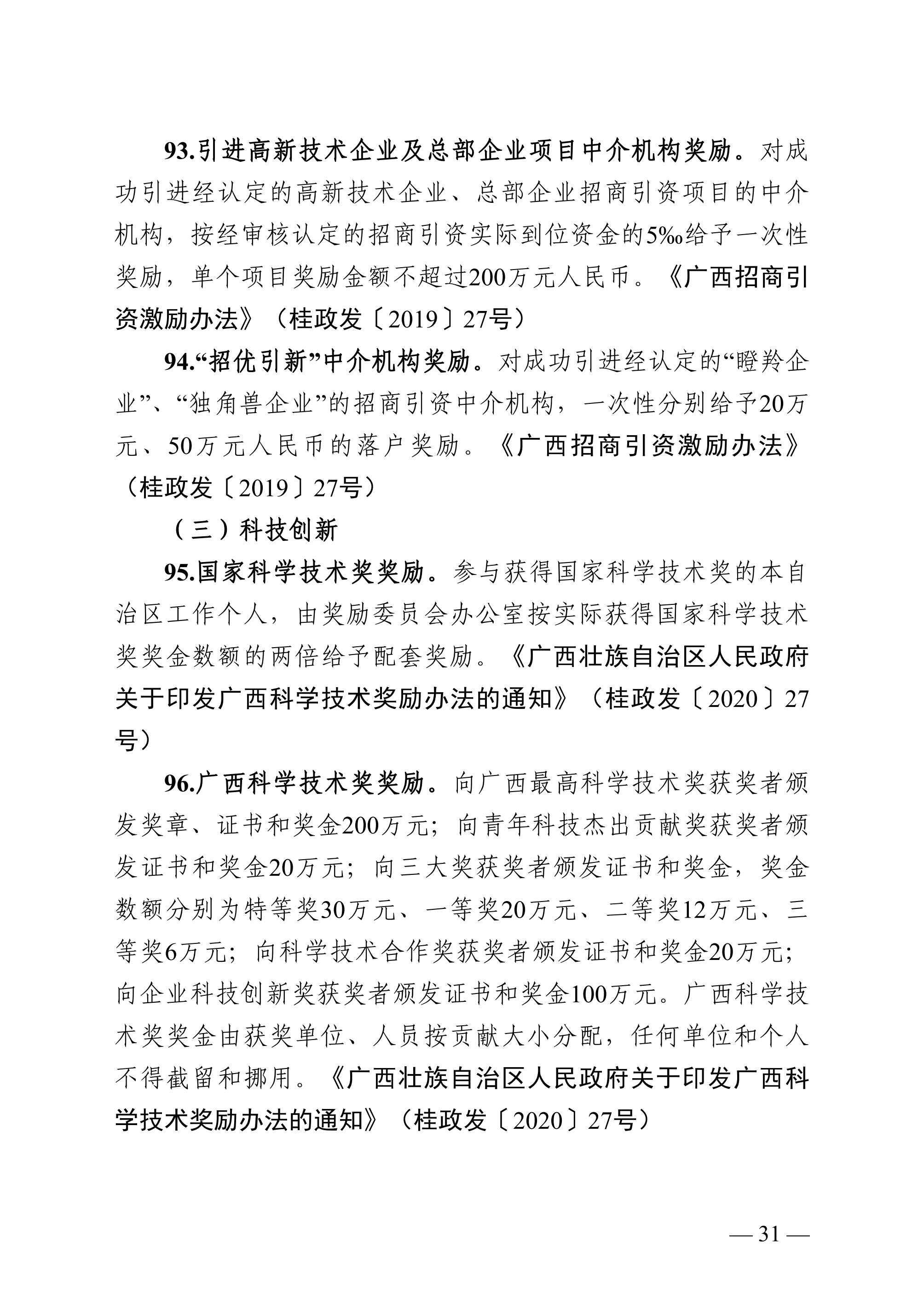
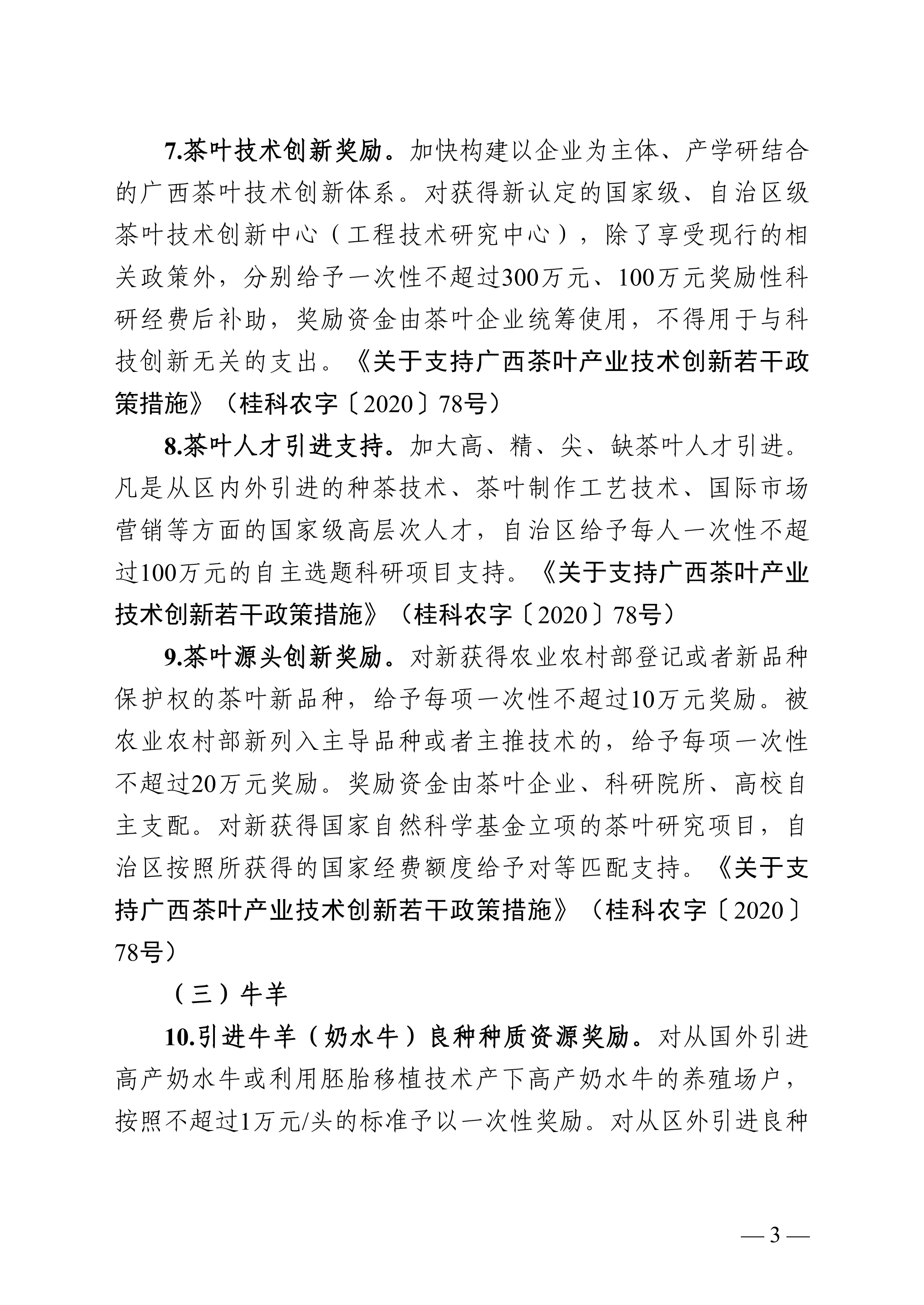
2024-11-01
245665
投资桂林
当前位置:
首页
>
专题聚焦
>
投资桂林
七、桂林市招商引资优惠政策汇编
2024-11-01 10:25 来源:市投资促进局 作者:政策研究和信息科
我要收藏
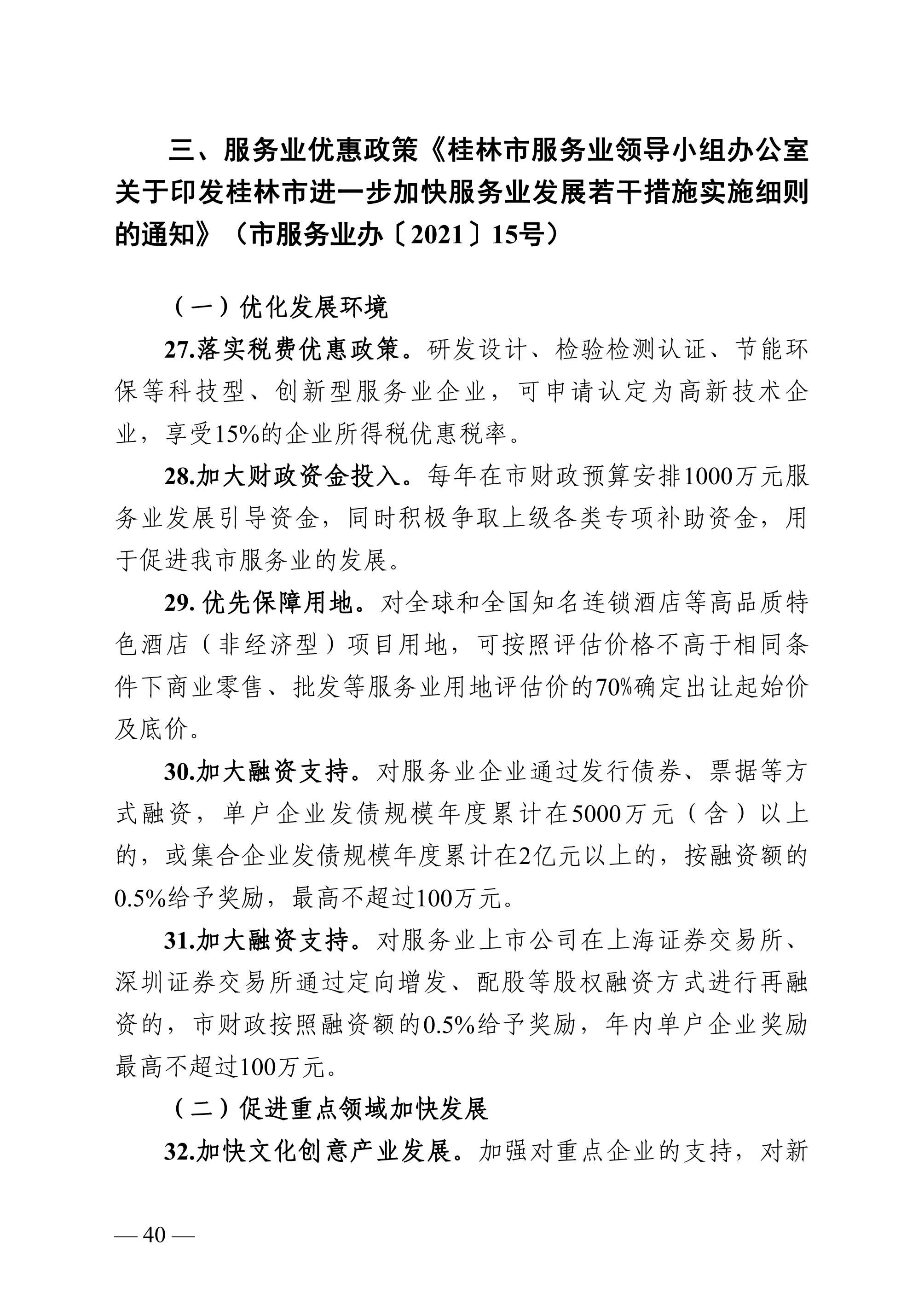
公共资源调用站点
文章分享
分享
微信
头条
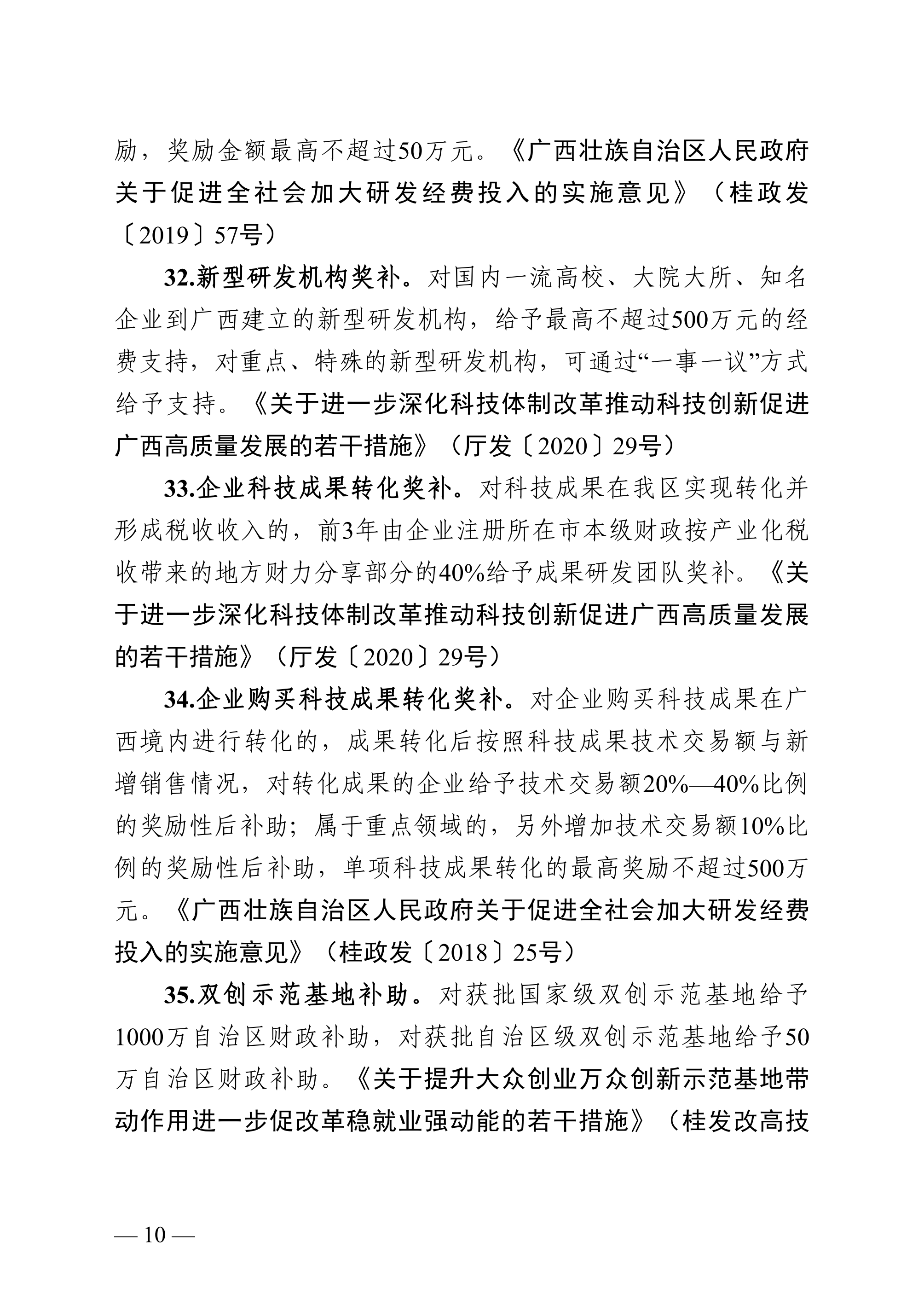
微博
空间
qq
【字体:
大
中
小
】
打印
文件下载:
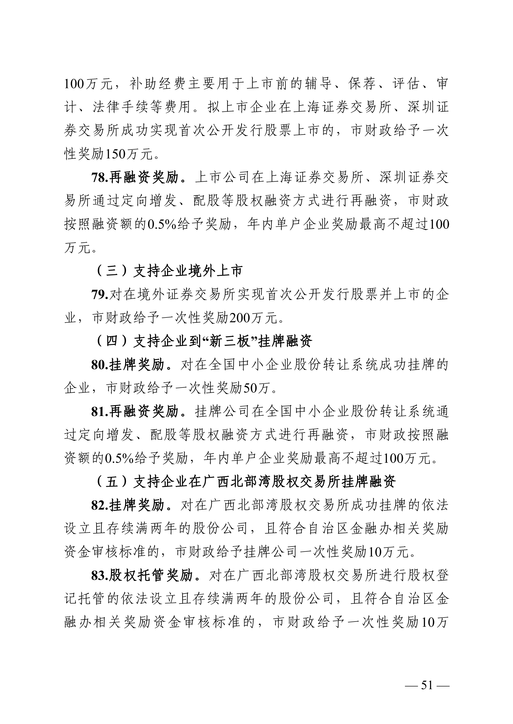
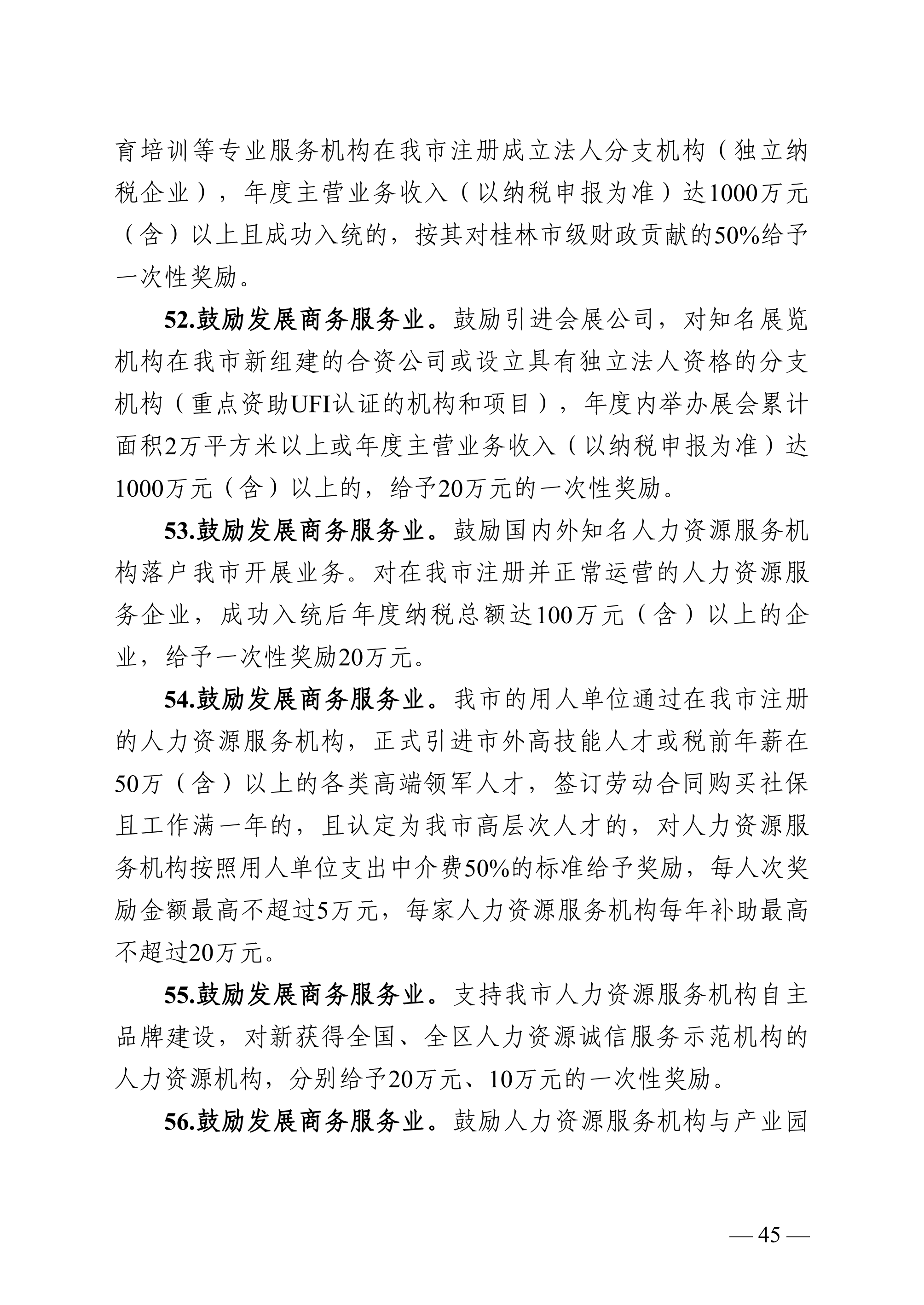
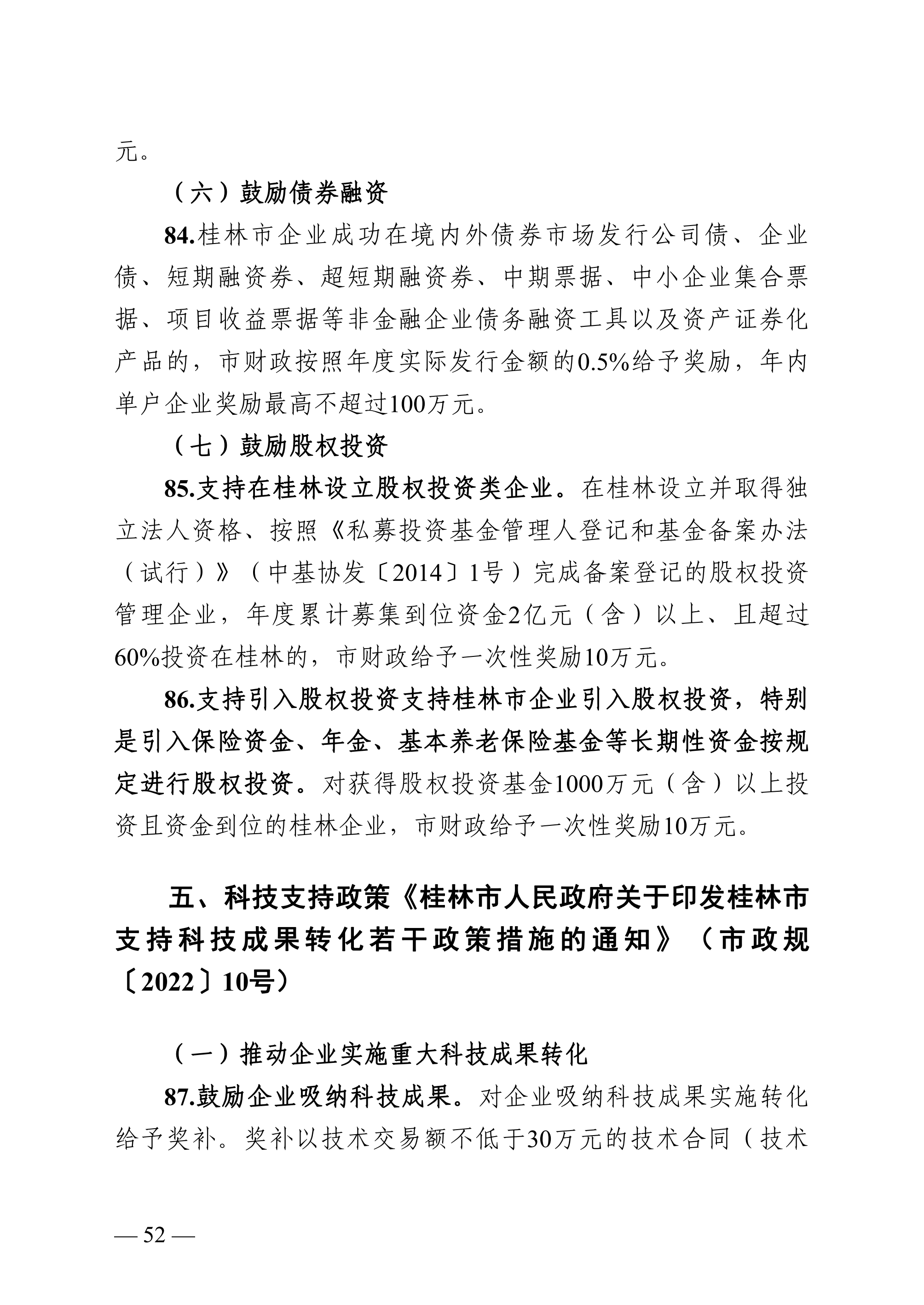
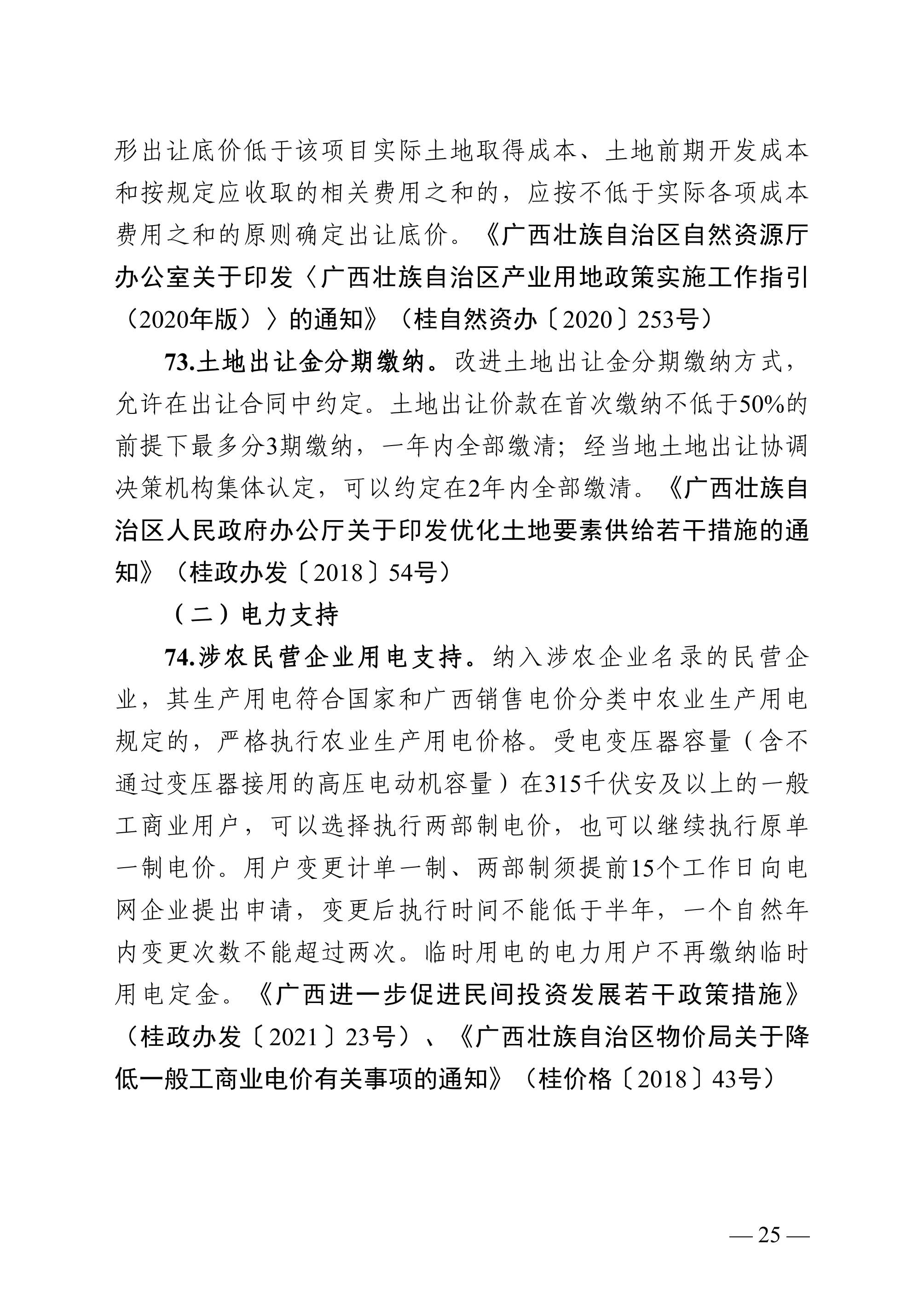
关联文件: