简体版
|
繁体版
支持IPv6
集
网站首页
本局概况
政务公开
工作动态
投资指南
26783408
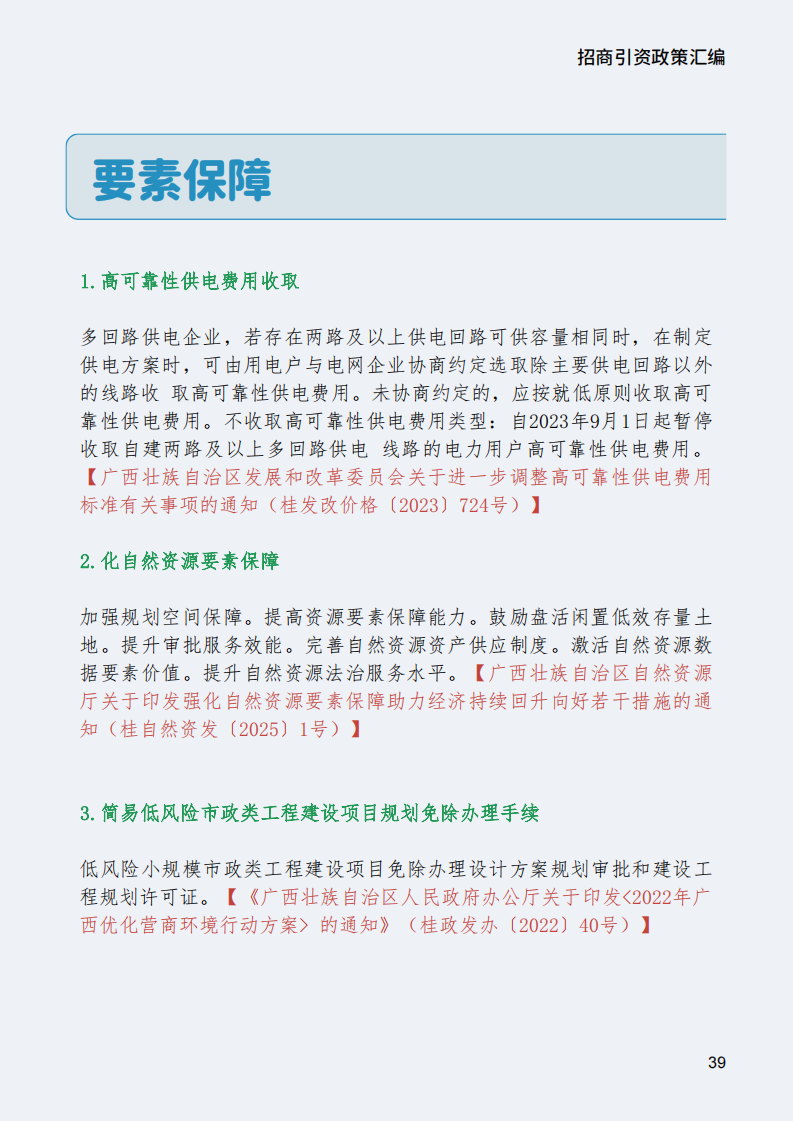
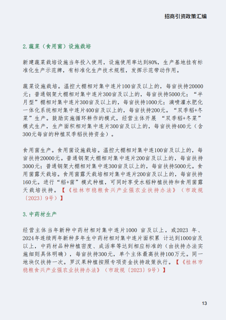
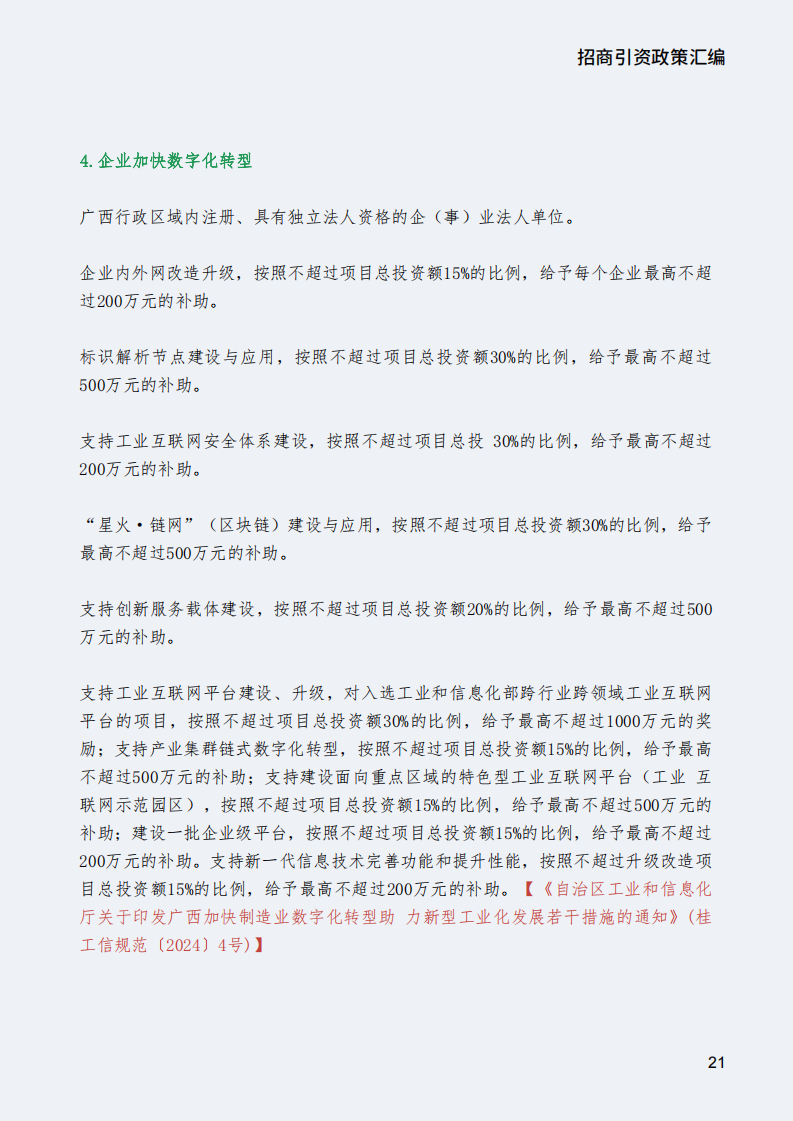
招商引资政策汇编
20
市投资促进局
邱景
2025-08-21
245691
政策文件
当前位置:
首页
>
专题聚焦
>
投资桂林
>
政策文件
招商引资政策汇编
2025-08-21 10:30 来源:市投资促进局 作者:邱景
我要收藏
公共资源调用站点
文章分享
分享
微信
头条
微博
空间
qq
【字体:
大
中
小
】
打印
文件下载:
招商引资政策汇编.pdf
关联文件: